
第一作者:Peng Li
通讯作者:高超、许震、刘益伦
通讯单位:浙江大学、西安交通大学
研究亮点:
1. 提出了连续塑性拉伸结晶工艺,将具有混乱褶皱的氧化石墨烯纸转变为高度结晶的氧化石墨烯纸。
2. 对插层调制增塑机理进行了深入表征和分析。
3. 结晶石墨烯纸具有优异的机械性能、导电性能为、热导率,以及电磁屏蔽性能。
研究背景
具有二维(2D)拓扑结构的石墨烯具有两个截然不同的特性:在平面方向上具有前所未有的机械和导电特性,但平面外具有一定的柔软性。一方面,石墨烯的平面碳键使其具有极高的机械强度、热导率和优越的导电率,这些优异的面内性能有望转化为其宏观材料的优异特性。理想的情况是,通过流体处理将单个石墨烯片达到结晶有序,在宏观材料中体现其良好性能。另一方面,由于石墨烯从分散状态到固体材料的组装过程中,容易形成混乱褶皱,因此,石墨烯的柔软性会降低石墨烯组装的结晶顺序。
褶皱可以提高石墨烯材料的柔韧性和孔隙率,这有利于在柔性电子器件和储能中的应用。然而,皱纹的存在不可避免地抑制了单个石墨烯片电子和声子的输运,阻碍了石墨烯组装体的紧密有序排列。对于宏观组装,大量石墨烯片的流体处理过程中会自发形成随机褶皱,导致严重的应力集中,降低宏观组装体的机械强度以及电/热导率。
成果简介
石墨烯具有极高的面内强度和优异的面外柔韧度,高结晶度的石墨烯组装体需要利用其面内特性。在此,浙江大学高超教授、许震特聘研究员和西安交通大学刘益伦教授合作发现了一种插层调制的增塑现象,提出了一种连续的增塑拉伸方法,将石墨烯薄膜的自发皱褶调节为结晶有序。插层调制塑性是石墨烯组装体的一种重要状态,对其工业加工具有重要意义。

图1. 增塑拉伸法制备高结晶度氧化石墨烯纸。
要点1:结晶石墨烯纸的连续制备
如图1所示,我们建立了连续塑性拉伸结晶工艺(IMP),将具有混乱褶皱的氧化石墨烯纸(GOPs)转变为高度结晶的GOPs。工艺包括三个重要步骤:(1)IMP引发塑性转变。将直接GOPs浸入增塑浴中,当溶剂分子插入到层间空间时,GOPs从刚性状态过渡到柔性状态;(2)塑化拉伸消除混乱的褶皱。调整两个辊之间的速度比可以提供从0到8%的可变拉伸比。(3)在张力下干燥,在GOPs中固定拉伸变形。然后进行化学还原,得到石墨烯纸(GPs),并标记为SR-GPs,例如,在IMP拉伸过程中,8%-GP表示SR为8%的GP。重要的是,该工艺便于连续制造长达数米的结晶GPs(图1b)。
要点2:插层调制增塑机理
实现发现,GOPs在极性溶剂中有明显的脆-塑性转变。GOPs的极限拉伸应变在乙醇中达到10%以上,比直接得到的GOPs的极限拉伸应变(3%)高230%。随着塑性转变,GOPs的层间距不断扩大。乙醇分子被插层到GO层间以达到饱和状态,层间距从0.90 nm增加到1.58 nm(图2a)。通过插入增塑剂和激活片层间滑动,范德瓦尔斯相互作用减弱。图2b显示,大量能量被耗散,塑性极限应变显著增加,如在GOPs拉伸试验中观察到的。
用SEM对片层断口形貌进行了分析。塑化GOPs的断裂呈“H”形,具有三个重要的塑性断裂特征:类纤维塑性取向、近45°剪切变形和断裂收缩。相比之下,干燥的GOPs在纸张上呈现出一条直裂纹,表明是脆性断裂。对于增塑GOPs,断裂宽度达到200μm。但是对于直接干燥GOPs,断裂宽度仅为12μm(图2d,e)。结果表明,溶剂插层活化了层间滑移,决定了GOPs的塑性转变。

图2. 氧化石墨烯纸的插层调制增塑。
要点3:增塑拉伸–结晶过程
GOPs的塑性转变允许激活的片层滑动,从而通过拉伸使褶皱变平整。实时偏光显微镜(POM)和小角度X射线散射(SAXS)测量表明,直接烘干GOPs中的随机褶皱被拉伸成延伸状态,以达到高结晶度(图3a)。POM直接显示了,随着拉伸应变(ε)从0%增加到7%时,褶皱的减少过程。图3b显示,垂直于拉伸方向的褶皱在ε=2和5%时首先减弱,在ε=7%时最终消失。随着ε的增加,赤道条纹散射逐渐增强,f从0.82增加到0.87(图3c)。f的增加表明,随着拉伸应变的增加,纳米级GOPs结构单元的取向逐渐改善。

图3. 氧化石墨烯纸在增塑拉伸过程中的结晶演变。
要点4:石墨烯纸的结晶度
用氢碘酸(HI)化学还原后,在GPs上保持了完全伸展的结构。XRD分析表明,随着SR的增加,GPs的平均结晶度增加。层间距离从0%SR时的0.37 nm减小到8%SR时的0.36 nm(图4a)。(002)晶面半最大宽度(半高宽)从初始GPs的3.35°逐步减小到8%GPs的2.03°,对应于比初始GPs(2.40 nm;图4b)高65%的晶体厚度(3.96 nm)。
IMP拉伸提高了晶体的有序度,不仅反映了晶体的结晶度逐步增加,而且反映了结构单元在多尺度上的取向度。初始GPs表面充满了随机褶皱纹理(图4d),这不可避免地导致应力集中降低机械强度。随着SR逐渐增加到2%,表面褶皱纹理逐渐变光滑。当SR超过5%时,由于张力下的铺平效应,表面出现平行于张力方向的褶皱,垂直于张力方向的褶皱逐渐消失。这表明,在变形过程中,除了分子尺度上的片层滑移外,表面的褶皱网络也发生了变形。
实验使用SAXS和广角X射线散射(WAXS)测量平行于拉伸方向的部分(图4c),分别在的微观和原子尺度上表征堆叠有序性。GPs被揭示具有层次结构:石墨烯片堆叠形成具有纳米厚度的基板,这些板堆积成具有微米厚度的纸。SAXS可以检测到基板之间的各向异性孔隙,其排列方式同样反映了基板的排列顺序。如图4d所示,在SR为8%时,GPs中微孔的f从0.81逐步提高到0.88。对于石墨烯片在板内的堆叠顺序,WAXS表明,当SR为8%时,石墨烯片的排列顺序参数由0.85提高到0.93。

图4. 石墨烯纸的结晶度。
利用TEM直观地证明了拉伸的结晶效应,并在原子尺度上验证了拉伸GPs的高结晶度。图5a,b显示,8%GPs具有石墨烯片的拉伸状态和f为0.95的高结晶度。与之对比的是,初始的GPs显示石墨烯片呈波浪状排列,其f为0.90。进一步观察发现,初始GPs存在堆叠无序性,通过IMP拉伸重新排列成规则排列(图5b、d)。

图5. 8%的拉伸比和直接浇铸石墨烯纸的结晶度。
要点5:石墨烯纸性质
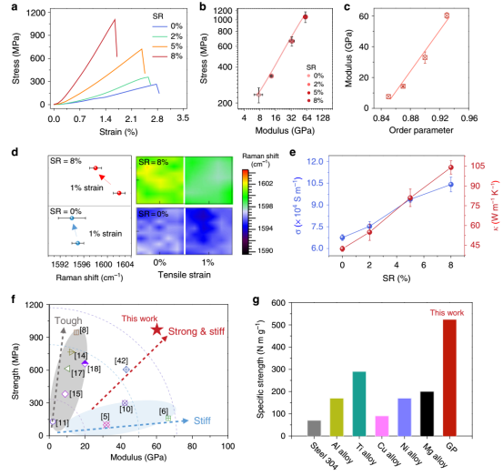
IMP拉伸可获得高结晶度的GPs,并大大改善其力学性能。随着SR的增加,杨氏模量和极限失效强度增加(图6a,b)。在SR为8%时,GPs的模量为60.27 GPa,比未拉伸的初始GPs的模量高693%。刚度反映了结构单元的规律性,实验发现,在WAXS实验中,模量与板材有序度参数呈正相关(图6c)。增加SR也能提高GPs的抗拉强度。8%-GPs的抗拉强度测试为1.1 GPa,比初始GPs(图6a)高370%。考虑到GPs的低密度,重量比强度高达524.32 N m g-1,高于最常见的金属合金(图6g)。
通过拉曼光谱表征了8%GPs和初始GPs在拉伸下的应力分布(图6d)。当拉伸应变为1%时,8%GPs和初始GPs的G波段都有明显的下降。然而,与初始GPs)相比,8%GPs显示约4 cm-1的较大下降,表明更有效的负载转移。此外,8%GP较窄的G波段频率分布意味着其应力分布比初始GPs更均匀。图6e显示,随着SR的增加,电导率和热导率逐渐提高。测量到8%GPs的电导率为1.09×105 S m-1,比初始GPs高62%。8%GPs的导热系数为109.11 W m–1K–1,比初始GPs高158%。值得注意的是,8%GPs的质量-比热导率达到了0.60 W cm2 K-1 g-1,比初始GPs高122%。

图6. 石墨烯纸的机械、电学和热性能。
要点6:石墨烯复合材料
为了扩大GPs的实际应用范围,制作了一种工业复合材料。GP/环氧树脂(EP)复合材料通过工业热压缩技术制备(图7a-c)。如SEM(图7d-f)所示,该复合材料具有层状结构。在任何表面处理的情况下,GP与EP基体具有良好的粘附性(图7f)。EP和8%GPs复合材料的拉伸强度和杨氏模量分别达到634 MPa和25 Ga。除机械性能外,EP复合材料还具有高达3.1×104 Sm-1的导电性。研究了GP/EP复合材料的电磁干扰(EMI)屏蔽性能,在2-18 GHz范围内,电磁干扰屏蔽效能约为30-40dB。

图7. 石墨烯复合材料。
小结
综上所述,溶剂增塑插层使GO纸从脆性向塑性转变,该塑性状态对于石墨烯基组装体的二次加工起着至关重要的作用。塑性转变实现了随机褶皱消除和工业拉伸结晶。石墨烯片的扩展变形实现了GPs的高度晶体有序的结构,降低了电子/声子的应力集中点和散射中心,使GPs的强度接近千兆帕,刚度变高,导电性变好。该论文提出的IMP拉伸方法是对GPs制备的重要补充,实现了GPs从分散态到有序结晶态的结构控制。
参考文献
Peng Li, et al. Continuous crystalline graphene papers with gigapascal strength by intercalation modulated plasticization, Nature Communications, 2020.
DOI: 10.1038/s41467-020-16494-0
https://www.nature.com/articles/s41467-020-16494-0
本文来自纳米人,本文观点不代表石墨烯网立场,转载请联系原作者。
