神经植入物的刚度和粘弹性调节异物反应。最近的研究建议使用具有组织样刚度的弹性或粘弹性材料进行长期神经电接口。最近,科研人员发现粘弹性多层石墨烯水凝胶 (MGH) 膜尽管表现出比神经组织高得多的杨氏模量,但在植入大鼠坐骨神经 8 周后几乎没有炎症反应。由于石墨烯纳米片之间的滑动,MGH膜显示出显着的粘弹性,促进其与神经的无缝但最小压缩接口,以减少由刚度不匹配引起的炎症。当用作神经刺激电极时,MGH 膜可以提供丰富的离子可接近表面,使其电荷注入能力比传统的 Pt 电极高 1-2 个数量级,并进一步展示了大鼠低压调制的慢性神经治疗潜力血压。这项工作表明,可以利用二维纳米材料的出现,特别是它们独特的结构属性来实现新的生物界面设计策略。

图1 石墨烯水凝胶薄膜的合成和机械表征。

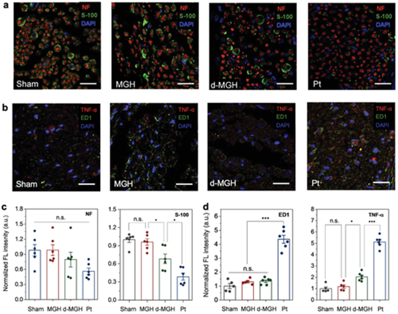
图2 用于表征组织反应的石墨烯/神经界面的免疫测定。

图3 MGH微电极的溶液制备和神经刺激性能。

图4 用于控制血压的慢性神经调节。

图5 彩色多普勒超声评估神经接口处的机械相互作用。

相关论文以题为“Harnessing the 2D Structure-Enabled Viscoelasticity of Graphene-Based Hydrogel Membranes for Chronic Neural Interfacing”发表在《Small Methods》期刊上。通讯作者是墨尔本大学李丹教授/暨南大学附属第一医院张水兴主任医师。
参考文献:doi.org/10.1002/smtd.202200022
本文来自 高分子材料科学,本文观点不代表石墨烯网立场,转载请联系原作者。
