1、石墨烯行业产业链分析:下游应用仍在拓展 上中游企业布局较多
石墨烯是一种由碳原子以sp²杂化轨道组成六角型呈蜂巢晶格的二维碳纳米材料。具有高导电性、高强度和超轻薄等特性,在电子、光学、磁学、生物医学、催化、储能和传感器等领域具有巨大的应用潜力,被认为是一种未来革命性的材料。
虽然石墨烯在应用领域的产业进程缓慢,但其蕴藏的巨大的商业价值和广泛的应用前景仍然吸引了大批的投资者,石墨烯产业的产业链也逐渐完善。
从石墨烯整体产业链的布局看,石墨烯产业链上游为石墨矿资源的供应和石墨烯的制备,中游石墨烯产品则以石墨烯粉体和石墨烯薄膜为主。依托石墨烯强导电性、导热性、力学性、透光性和比表面积的产品性能在锂电池、散热材料、复合材料、油墨涂料、触控屏等领域有广泛的应用。
其中,目前大多数企业布局在石墨烯产业上游(石墨烯制备)及中游(石墨烯粉体、石墨烯薄膜);下游集中在锂电池材料,其他应用尚未完善,由于未来下游应用技术研发的不确定性,石墨烯产业链未来的拓展仍有待商榷。

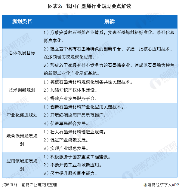
2、中国石墨烯产业规划:相关规划明确 带动效应明显
2015年11月30日,工信部、发改委和科技部联合发布《关于加快石墨烯产业创新发展的若干意见》,是我国石墨烯领域首个国家层面纲领性文件,提出将石墨烯产业打造成先导产业,逐渐实现石墨烯材料在部分工业产品和民生消费品上的产业化应用,并提出到2020年,形成完善的石墨烯产业体系。
根据此次三部门印发的《意见》,未来,石墨烯将在航空航天、武器装备、重大基础设施,以及新能源、新能源汽车、节能环保、电子信息等领域有广泛应用。


3、中国石墨烯产业规模:千亿市场指日可待
如今,石墨烯产业已经到了从实验室走向产业化的关键时期,石墨烯行业已经成为了我国新材料产业乃至制造业实现弯道超车的突破口。
中国经济信息社在常州发布的《2018-2019中国石墨烯发展年度报告》显示,我国石墨烯产业前景广阔,产业规模持续增长。据中信证券统计,2018年我国石墨烯产业规模约为111亿元,较2017年的41亿元同比增长58%。2018年以来,石墨烯粉体和薄膜的生产规模进一步扩大。粉体方面,常州第六元素、青岛昊鑫、宁波墨西等多家企业已拥有国内领先的石墨烯粉体生产线。薄膜方面,长沙暖宇新材料科技公司年产量100万平方米的石墨烯膜生产线已开建,建成后将成为国内第二大石墨烯膜生产线。
目前中国石墨烯行业正处于市场导入期,产品尚未成熟,行业利润率较低,但市场增长率较高。预计石墨烯产业2020年进入快速成长期,2021年市场规模可达200亿元,2025年有望达到1000亿元占世界市场规模超过一半,成为全球最大的石墨烯消费国家。

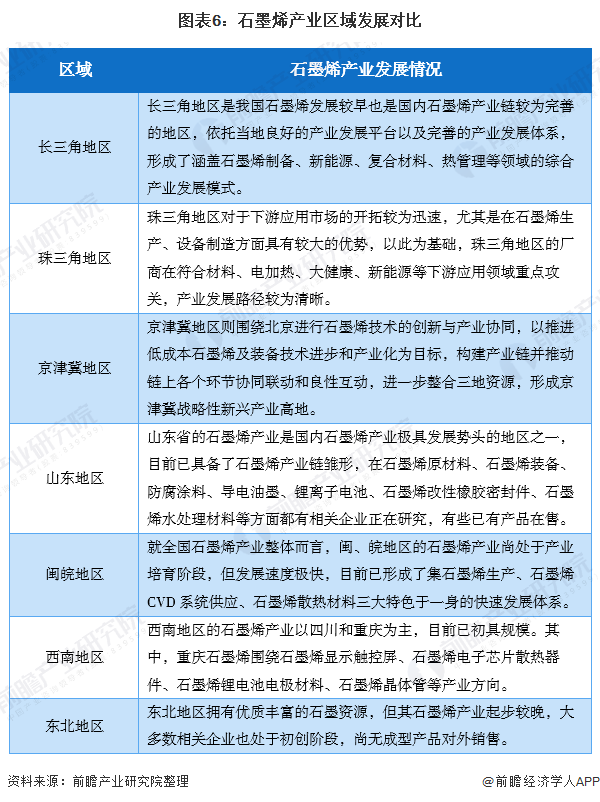
4、中国石墨烯行业区域格局分析:多地分布式发展 长三角展露峥嵘
目前中国已经基本形成以长三角、珠三角和京津冀鲁区域为聚合区,多地分布式发展的石墨烯产业格局。我国石墨烯产业化势头强劲,多个具有石墨烯特色的产业创新中心已露雏形。尤其是长三角地区,“东方碳谷”常州因其石墨烯相关产业的高度集聚而备受关注,宁波有中科院宁波材料所作为支撑,外加上海高校与科研院扎实的科研能力,三地之间协同发展、优势互补,石墨烯生产制备技术不断取得突破,应用产业化步伐迅速。


5、中国石墨烯行业企业格局分析:应用类企业较多
从产业链环节来看,石墨烯行业企业涵盖研发、设备、制备、销售、应用、投资、检测、技术服务主要产业链环节,经CGIA Research筛选实际开展石墨烯业务的单位约2600余家,其中,应用类企业数量最多,占比高达39%,竞争最为激烈;此外,制备、研发、技术服务环节的企业数量占比也较大,均在10%以上;而销售、投资、设备、检测环节的企业则相对较少。

目前,我国石墨烯产业已经有多家石墨烯制备及相关应用开发企业,目前市场竞争也主要集中在石墨烯规模化制备技术以及与下游商业化应用对接两方面。经过前期的积累,国内大型石墨烯企业已经初步掌握了国际相对主流的石墨烯制备方法,大部分指标足以满足低端应用需求。此外,少数企业已经具备了规模化生产的优势,产能扩建也在进行之中。

6、中国石墨烯行业应用前景分析:制备技术或将突破 应用领域或再扩展
石墨烯产业目前的细分产品主要是石墨烯粉体和石墨烯薄膜。其中,石墨烯粉体材料制备工艺类化工属性,以添加剂的形式提升产品性能。
从制备工艺来看,石墨烯粉体制备工艺更多表现为类化工生产线的特点。短期内大规模制备石墨烯的工艺有望得到突破。以粉体应用为主的行业包括防腐涂料、锂电池、超级电容、导热塑料、消费电子散热片等。
未来,石墨烯粉体或将在这些领域以添加剂的形式与传统产品混合,结合石墨烯特殊的物理化学特性生产具备更多功能、更高性能的新产品。

而石墨烯薄膜可以应用在导热膜上,发挥其优异的导热性能,用于智能手机、平板电脑等设备的散热层;或利用石墨烯的导电透光以及高度柔性,可以用来制作柔性显示屏、可穿戴设备等。石墨烯巨大的比表面积以及优异的电子传输性能,使得传感器领域成为石墨烯薄膜的一大目标市场;此外,石墨烯对硅的替代有望带来半导体领域颠覆性的革命,成为下一代集成电路、超级计算机的基础材料。

综合来看,未来石墨烯的应用前景将会在光电领域、能源技术领域、功能复合材料领域、微电子器件领域、生物医药及传感器领域等五大领域。未来石墨烯的应用领域将会继续拓展,产业发展前景极佳。

更多数据来源及分析请参考于前瞻产业研究院《中国石墨烯行业深度市场调研与投资战略规划分析报告》,同时前瞻产业研究院提供产业大数据、产业规划、产业申报、产业园区规划、产业招商引资等解决方案。
本文来自前瞻产业研究院,本文观点不代表石墨烯网立场,转载请联系原作者。
