成果简介
术后腹膜粘连(PPA)是腹部手术后最常见的并发症。目前的抗粘连策略主要依赖于使用物理分离屏障来形成阻断腹膜粘连的界面,这不能减少炎症,并且抗粘连效果有限,并产生不必要的副作用。本文,华中科技大学王帅、Lin Wang、Zheng Wang等研究人员在《ADVANCED SCIENCE》期刊发表名为“A Graphene Composite Film Based Wearable Far-Infrared Therapy Apparatus (GRAFT) for Effective Prevention of Postoperative Peritoneal Adhesion”的论文,研究设计了一种柔性石墨烯复合薄膜(F-GCF),利用替代性活化巨噬细胞来缓解粘附发展过程中的炎症,该薄膜可产生远红外线(FIR)照射,有效调节巨噬细胞表型,使其向抗炎的M2型发展,从而减少 PPA 的形成。
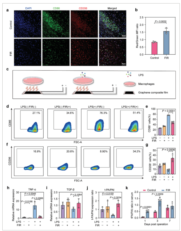
F-GCF 产生的 FIR 的抗粘附效果在大鼠腹壁擦伤-积液缺损模型中进行了测定,结果表明,经 FIR 处理后,PPA 的发生率和面积分别减少了 67.0% 和 92.1%,且无皮肤损伤,明显优于临床使用的壳聚糖水凝胶。值得注意的是,在腹腔巨噬细胞内,FIR 通过上调 Nr4a2 的表达,使腹腔巨噬细胞极化,从而减轻炎症反应,提高组织纤溶酶原激活剂(t-PA)的水平。为了方便临床应用,我们进一步开发了一种无线控制、可穿戴、基于 F-GCF 的红外治疗仪(GRAFT),并揭示了它在猪 PPA 模型中显著的抗粘附能力。总之,这些物理、生化和体内临床前数据提供了令人信服的证据,证明了 FIR 在预防 PPA 方面的临床转化价值。
图文导读

方案一、一种在低压电源下可以产生FIR的柔性石墨烯复合薄膜(F-GCF),并评估了FIR在防止PPA方面的性能

图1、FIR生成石墨烯复合薄膜的制备和表征

图2、FIR可防止老鼠模型术后腹膜粘连的形成

图3、FIR在体内和体外调节腹膜巨噬细胞的极化

图4、无线控制和可穿戴 FIR 治疗设备 (GRAFT) 概述
小结
综上所述,我们通过采用柔性石墨烯复合膜(F-GCF)在低压电源下产生FIR来揭示FIR对PPA的预防效果。此外,我们机械地研究了FIR在PPA预防中的生物学作用,发现FIR可能通过上调Nr4a2表达来驱动巨噬细胞向M2表型极化,并为FIR治疗更多炎症性疾病提供了理论依据。基于F-GCF,我们提出了一种无线控制的FIR治疗装置(GRAFT),并评估了其在猪模型中的抗PPA疗效。据我们所知,这是第一项使用FIR来预防PPA的研究。与体内种植或注射抗粘性屏障相比,GRAFT易于调整,可以覆盖整个操作区域,从而避免因抗粘附材料的位移而导致的处理失败。此外,低强度FIR的体外应用长期以来一直被认为是一种安全的治疗方法,消除了与抗粘性材料相关的潜在生物安全问题。
总的来说,我们的工作证明了FIR在预防PPA形成方面的潜力。我们的研究结果为基于体外干预的术后并发症预防提供了有希望的选择,并为FIR的临床应用提供了一种新的可穿戴设备。
文献:https://doi.org/10.1002/advs.202309330
本文来自材料分析与应用,本文观点不代表石墨烯网立场,转载请联系原作者。
