引言
随着现代科技的飞速发展,复合材料在航空、汽车、电子等领域的应用越来越广泛。其中,热固性树脂作为复合材料的重要组成部分,其性能优化一直是研究的热点。然而,传统的热固性树脂在固化过程中存在热传导性能不佳、固化反应速率慢等问题,限制了复合材料的性能提升。近年来,纳米技术的发展为热固性树脂的性能优化提供了新的思路。其中,石墨烯纳米片(GNPs)因其优异的热传导性能和机械性能而备受关注。但其在复合材料制备过程中的热力学行为尚未得到充分研究。特别是在浸润和固化织物过程中,石墨烯纳米片对树脂的热力学性质的影响机制尚不明确。因此,开展相关研究对于理解石墨烯纳米填料在热固性树脂中的作用以及优化复合材料的制备工艺具有重要意义。
近日,《Materials》期刊发表了英国曼彻斯特大学、利兹大学等多个研究团队通过数值模拟和实验验证相结合的方法,深入研究了石墨烯纳米填料对热固性树脂热力学性质的影响。论文标题为“Infusion Simulation of Graphene-Enhanced Resin in LCM for Thermal and Chemo-Rheological Analysis”。
研究内容及方法
文章主要研究了石墨烯纳米片对热固性树脂在浸润和固化过程中的热力学性质的影响。通过数值模拟和实验验证相结合的方法,探究了石墨烯纳米片对树脂固化反应和流变行为的影响机制,揭示了石墨烯纳米片在复合材料制备过程中的关键作用,为高性能复合材料的研发提供了有力支持。

图 1.填充和填充后(固化)模拟数值
该研究首先通过理论分析,探讨了石墨烯纳米片(GNPs)在热固性树脂中的潜在作用机制。理论研究表明,GNPs的加入可以显著改变树脂的热物理性质,如比热和热导率,进而影响其固化反应和流变行为。

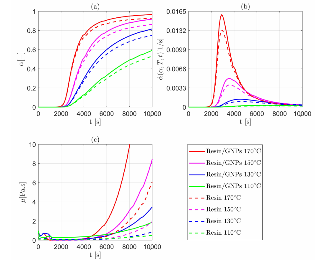
图 2 树脂/GNP(改性)和树脂的固化和流变学数值结果
为了验证这些理论预测,研究团队进行了一系列的试验研究。制备了含有不同浓度GNPs的树脂样品,并对其进行了热分析和机械性能测试。这些试验不仅证实了GNPs对树脂热性能的增强作用,还揭示了其对树脂固化动力学和化学流变学的影响。

图 3. 树脂/GNP(0.2 wt.%)和“纯”树脂导热系数的数值计算
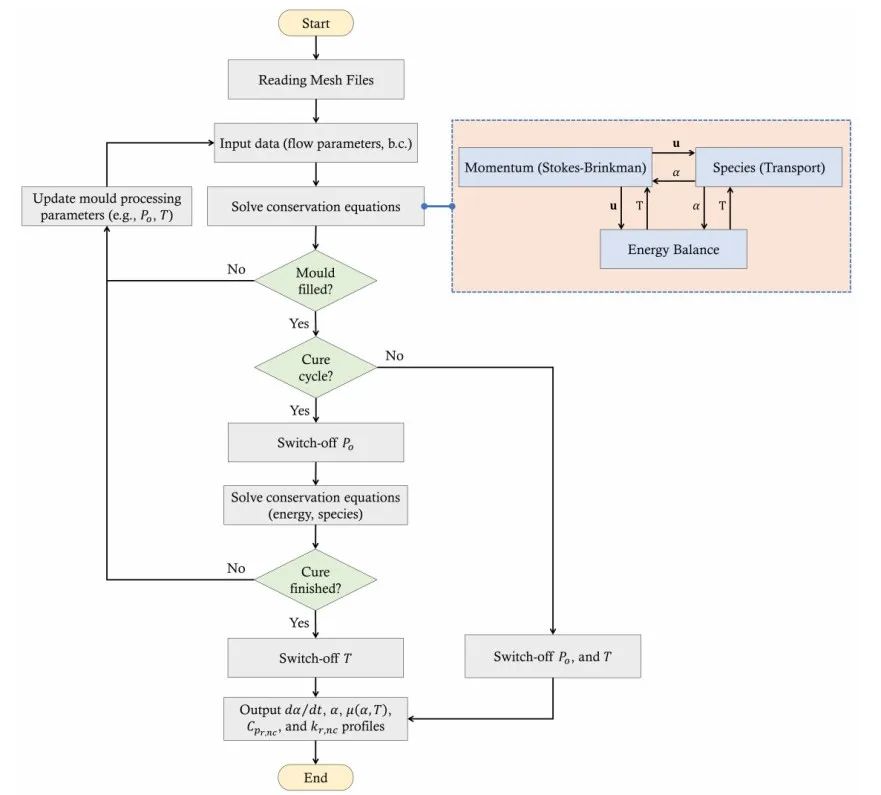
研究人员建立了一个耦合热化学流动模型。该模型基于Stokes-Brinkman方程、能量守恒方程,能够同时描述树脂在纤维预制件中的浸渍过程、固化反应以及热传递现象。通过自定义函数(UDFs)和用户定义标量(UDS),成功地将GNPs对树脂热物理性质的影响集成到了模型中。

Stokes-Brinkman方程
利用这个数值分析模型,模拟了不同工艺条件下树脂的流动、固化和热传递过程。通过对比分析模拟结果和实验数据,验证了模型的准确性和可靠性并探讨了不同工艺参数对复合材料性能的影响。
表 1. 数值研究中使用的材料和加工参数。


图 4. 树脂/GNP(0.2 wt.%)和“纯”树脂中比热的数值测定
研究团队采用了多种统计和分析方法,利用回归分析研究了GNPs浓度与树脂热物理性质之间的关系;通过方差分析评估了不同工艺条件对复合材料性能的影响;利用主成分分析识别了影响复合材料性能的关键因素。这些数据分析结果为优化复合材料制备工艺和提高产品性能提供了有力支持。

图 5.温度为 110 ℃ 时填充阶段的数值模拟

图 6. 在温度升高至 170°C 的情况下,后填充(固化)阶段的数值模拟
研究结果表明,石墨烯纳米片的加入可以显著改变树脂的热传导性能和固化反应动力学。具体来说,石墨烯纳米片可以加速树脂的转化率和反应速率,从而降低峰值温度并提前凝胶化时间。此外,随着温度的升高,比热值增大,而石墨烯纳米片的加入也会使比热值和热导率有所提高。
总结
该研究通过数值模拟和实验验证相结合的方法,深入探究了石墨烯纳米片对热固性树脂在浸润和固化织物过程中的热力学性质的影响。研究结果表明,石墨烯纳米片可以显著改变树脂的热传导性能和固化反应动力学,为优化复合材料的制备工艺和提高产品性能提供了有益的指导。此外,该研究还开发了一种新的数值框架,为复合材料制造过程中的热传递特性研究提供了有力工具。这一成果对于推动复合材料领域的发展具有重要意义。
原始文献:Alotaibi, H., Abeykoon, C., Soutis, C., & Jabbari, M. (2024). Infusion Simulation of Graphene-Enhanced Resin in LCM for Thermal and Chemo-Rheological Analysis. Materials, 17(4), 806. https://doi.org/10.3390/ma17040806
原文链接:https://doi.org/10.3390/ma17040806
本文来自复合材料力学,本文观点不代表石墨烯网立场,转载请联系原作者。
