2023年7月27日,纵贤合作团队冯冠平教授团队与海南成美医院联合成立“肿瘤治疗与慢病康复石墨烯研究院”挂牌仪式举行,共同致力于探索石墨烯材料在肿瘤治疗与慢病康复领域的临床应用转化。

图为烯旺集团CEO冯欣悦与海南成美医院戴文鑫主任、海南肿瘤医院郑茵副院长共同揭牌
“肿瘤治疗与慢病康复石墨烯研究院”揭牌
27日上午,烯旺集团CEO冯欣悦、烯旺石墨烯研究院院长胡益民等代表一行来到海南成美医院总部,与海南成美医院老年多学科诊疗中心/特需医疗部主任戴文鑫,海南省肿瘤医院副院长、海南成美医院副院长郑茵,为合作成立的“肿瘤治疗与慢病康复石墨烯研究院”进行揭牌。

此次合作不仅标志着双方在石墨烯医疗领域的合作迈向新阶段,也标志着烯旺石墨烯在肿瘤治疗与慢病康复研究领域取得重大进展,走向新高度。
海南成美医院简介
海南成美医院位于海口市长流起步区,地处环境优美的琼州海湾,被列为海南自贸港建设省市“双重点”项目。总建筑面积51191.07㎡,总投资10.2亿元,规划床位400张。
海南成美医院是海南省首家国际高端三级老年病专科医院。医院按JCI标准,荟聚国内外优质医疗与专家资源,接入国际医疗服务体系,为人们提供一站式、全流程、一体化、个性化、精准化、微创化和会员制的高品质医疗与健康管理服务。医院以“让医生回归医疗本质,全心全意关注患者本身“为服务宗旨,并致力于促进国内外优质核心医疗资源的流动与共享,积极推动实现分级诊疗,助力大健康产业发展。
海南成美医院与海南省肿瘤医院形成“一区两院”格局,并依托省肿瘤雄厚的设备技术和人才力量,构建“大专科,强综合”发展战略,与肿瘤医院形成专业互补、资源共享,使医院更具备可持续发展能力。

海南成美医院外景
石墨烯无创治疗肿瘤阶段性成果
石墨烯因其远红外的特殊性,近年来在医疗界得到广泛认可。在纵贤合作团队冯冠平教授团队开展的一系列医疗研究中,石墨烯远红外的诸多医学功效被得到证实。
大力发展石墨烯医疗,对于解决基层医疗问题,提高我国人民健康水平,促进《健康中国2030》规划发展具有重要作用。
2022年,纵贤合作团队冯冠平教授团队与海南成美医院联合开展《基于石墨烯柔性远红外的非侵入性癌症治疗临床研究》取得了阶段性成果,相关研究论文即将发表。
该研究成果为双方在本次研究院成立以及医疗应用方向合作上奠定了坚实的基础。
由于石墨烯医疗展现出巨大的研究应用价值,双方决定进一步加深在癌症治疗方向以及其他慢病康复领域联合探索。
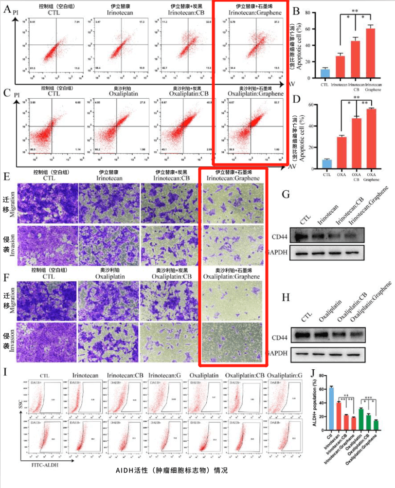
除此之外,烯旺集团与南京医科大学科研团队,开展的“无创治疗肿瘤”的探索研究中发现,石墨烯远红外具有诱导肿瘤细胞凋亡的能力,可显著抑制三阴性乳腺癌细胞在裸鼠体内的恶性增殖及转移,并表现出更好的疗效与更小的副作用;

在药物联合化疗研究,也发现石墨烯器件在药物联合化疗中展现出独特协同增强优势。

致力肿瘤治疗与慢病康复应用转化
该“肿瘤治疗与慢病康复石墨烯研究院”将作为海南成美医院的组成部分,与纵贤合作团队冯冠平教授团队共同致力于探索石墨烯材料在肿瘤治疗与慢病康复领域的临床应用转化。

合作秉承着“面向人民生命健康”的宗旨,顺应国家大力倡导中医“非药物法”的理念,双方汇集各自的资源优势,加大合作深度与广度,共同打开石墨烯医疗领域的前景市场。
在过去的合作中,石墨烯材料已经在关节与疼痛积液、浅表囊肿与腹水等老年医学与康复医学常见病患方面展开了前沿研究。这些研究成果为肿瘤治疗与慢病康复领域的发展提供了坚实的基础。
未来,石墨烯材料将继续成为肿瘤治疗与慢病康复方向的临床前沿研究与临床应用转化的重要领域。
双方表示,石墨烯材料在肿瘤治疗与慢病康复领域的研究将持续深入,旨在为广大患者提供更加安全、有效的治疗方案,为推进“健康中国2030”战略的实现贡献力量。
拓展石墨烯医疗手段与疗效
“肿瘤治疗与慢病康复石墨烯研究院”的成立,不仅是双方合作的新起点,更是医疗领域科技创新的又一佳话。
未来,双方将加强合作,共同致力于将科研成果转化为更多实际应用。共同推进石墨烯在医学领域的研究与应用,为患者带来更多的福祉与健康。
研究院的成立,将为更多患者带来希望,并在石墨烯医疗技术应用方式的指导下,拓展肿瘤治疗与慢病康复领域的治疗手段与疗效。
此时,双方合作,促进石墨烯在医学领域的发展。未来纵贤大健康也竭尽所能积极推动石墨烯在中国美业的发展。把科技扶阳文化发扬光大,为健康加分,未来让我们一起用科技扶阳守护每个家庭。
本文来自纵贤纯石墨烯,本文观点不代表石墨烯网立场,转载请联系原作者。
