碳纳米材料(Carbon Nanomaterials,简称CNMs)作为一种引人注目的新兴材料,已经广泛应用于消费品、生物医学和工业等领域。
然而,CNMs存在于各种食物、环境介质和口服药物中。当我们吸入纳米材料后,它们可能通过粘膜纤毛排出或直接进入食物、饮水或药物中被吞咽。因此,我们无法避免地暴露于这些纳米颗粒。
对于CNMs对人体健康的影响,科学家们进行了大量研究,以评估其风险和安全性。一些研究表明,CNMs可能对人体产生不良影响,特别是在长期暴露的情况下。然而,目前关于CNMs对人体健康的研究还存在着一些争议和不确定性,具体的机制和影响尚需进一步深入研究。
肠道作为人体最大的微生物群落栖息地,被认为在人体健康和疾病中发挥着重要作用。国家纳米科学中心陈春英教授团队每天给老鼠喂食少量的碳纳米管和氧化石墨烯薄片,持续28天,并发现其可能对肠道生态平衡和功能产生重要影响。
最近,他们发布了一项名为《A new capacity of gut microbiota: Fermentation of engineere dinorganic carbon nanomaterials into endogenous organic metabolites》的研究,在美国国家科学院院刊(PNAS)发布,并被Nature点亮报道。
CNMs与肠道微生物群落的关系
首先,研究人员探究了CNMs如何被肠道菌群降解和发酵为丁酸。CNMs能够作为一种特殊的碳源被肠道菌群有效地降解并转化为丁酸,这为丁酸产生菌的增加创造了条件。
CNMs还显著影响了肠道菌群的代谢途径和酶活性,进一步调控了肠道微生物群落的结构和功能。这些发现为我们提供了一种全新的视角,解析了CNMs与肠道微生物群落之间的微观互动。

图1 展示了CNMs在肠道微生物群落中的发酵过程。CNMs被肠道菌群发酵为有机丁酸,通过丙酮酸途径和相关酶的作用。通过高效液相色谱法(HPLC)分析,研究人员发现CNMs处理后的体外肠道菌群和体内小肠和结肠中的短链脂肪酸(SCFAs)水平显著增加。质谱分析进一步证实了CNMs发酵过程中丁酸的生成和相关代谢产物的形成。

图2 揭示了参与CNMs发酵过程的细菌酶。使用13C标记的CNMs进行实验,发现CNMs处理后肠道菌群中的己激酶活性、磷酸化酶活性和丙酮酸脱氢酶活性明显增加。此外,CNMs处理还导致肠道菌群中重要酶的增加。这些结果表明CNMs能够影响肠道菌群的代谢途径和酶活性。

图3 展示了CNMs在肠道微生物群落中的降解过程。通过将CNMs与肠道菌群共同培养,研究人员观察到CNMs的移动性和结构发生改变,通过SDS-PAGE、拉曼光谱、MALDI-TOF质谱和电子显微镜技术进行了验证。这些结果表明肠道菌群能够降解CNMs,改变其物理化学特性。
CNMs对肠道干细胞功能的影响
进一步研究表明,CNMs对肠道干细胞功能产生了显著影响。CNMs处理显著抑制了肠道干细胞的增殖能力,并对肠道干细胞和粘液细胞的分化产生了影响。
肠道干细胞在肠道中起到自我更新和分化为多种肠道细胞的作用,维持肠道上皮层的完整性和功能。粘液细胞分泌黏液来保护肠道黏膜免受外界刺激和有害物质的损害,同时提供适合肠道菌群生长的环境。
有趣的是,这种影响是通过CNMs降解生成的丁酸介导的。丁酸通过调控肠道干细胞的功能,对肠道的健康状态产生了重要的影响。

图4 揭示了CNMs对肠道微生物群落结构的影响和丁酸产生菌的增加。研究人员发现,CNMs处理导致肠道菌群中特定菌属的丰度增加,特别是丁酸产生菌。同时,CNMs处理还显著影响了肠道菌群的总菌数。这些结果表明CNMs能够改变肠道微生物群落的组成,并增加丁酸产生菌。

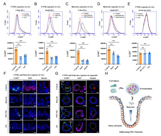
图5 展示了CNMs通过肠道菌群转化为丁酸,进而影响肠道干细胞功能的过程。研究人员发现,CNMs处理导致肠道干细胞的增殖受到抑制,而丁酸处理也产生类似的效果。进一步的免疫组织化学分析表明,CNMs处理和丁酸处理都对肠道干细胞和粘液细胞的分化产生影响。这些结果表明CNMs通过肠道菌群代谢产生的丁酸影响肠道干细胞的功能。
肠道中的丁酸是一种短链脂肪酸,由肠道微生物群落产生。它在肠道中具有多种作用,包括为肠道上皮细胞提供能量,维持肠道屏障完整性,调节肠道免疫系统和影响肠道微生物群落的组成和功能。
CNMs的潜在影响不仅限于它们在肠道微生物组成和菌群功能方面的长期影响,还可能与一些肠道相关疾病的发生和发展有关,如肠炎和肠癌。
CNMs可能通过干扰肠道微生物的代谢途径和酶活性,影响微生物群落的结构和功能。这可能导致菌群的失衡,使有益菌的数量减少,有害菌的数量增加。这种微生物群落失调被认为是许多肠道疾病的共同特征。
肠道上皮细胞起着保护肠道屏障功能的关键作用,而CNMs的存在可能导致上皮细胞的损伤或破坏,破坏肠道屏障的完整性,从而使有害物质更容易穿过肠道壁进入血液循环,引发炎症反应或肠道肿瘤的形成。
CNMs对肠道微生物群落和健康的综合影响

图6 提出了CNMs在肠道中的作用机制。CNMs进入肠道后,被肠道菌群降解和发酵为丁酸,并导致丁酸产生菌的增加。这些机制共同作用导致丁酸的过度产生,从而影响肠道干细胞功能和肠道稳态。
CNMs作为一种新型碳纳米材料,进入肠道后被肠道微生物群落充当一种特殊的碳源进行降解和发酵。这个过程导致了丁酸的过量产生和丁酸产生菌的增加,对肠道干细胞和肠道健康产生了重要影响。
【亮点】
1. CNMs在肠道微生物中的生物过程:CNMs在肠道微生物中经历的发酵过程,并且通过肠道微生物被转化为有机丁酸,这是一种具有生物功能的分子。
2. CNMs对肠道健康的潜在风险:CNMs发酵产生的丁酸与肠道干细胞的功能存在相互作用,抑制了其功能。这揭示了CNMs可能对肠道健康产生潜在的不良影响。这一发现对于评估CNMs的健康风险以及理解CNMs与肠道健康之间的关系具有重要意义。
3. CNMs在肠道微生物代谢碳循环中的作用:CNMs被肠道微生物代谢为短链脂肪酸的碳源,并对肠道微生物组成和功能产生影响。这一发现扩展了我们对CNMs在肠道微生物代谢碳循环中的作用的理解,对于进一步研究CNMs的代谢机制和对肠道稳态的影响具有重要意义。
【总结展望】
这项研究为我们理解CNMs在肠道微生物群落中的作用和其对肠道健康的潜在影响提供了重要线索。通过揭示CNMs与肠道微生物群落之间的微妙关系,我们可以更好地认识到肠道微生物群落在维护肠道健康方面的重要作用。
然而,通过肠道为中心的生理和解剖途径评估CNMs转化及其对宿主健康的潜在风险也面临一些挑战, 因为研究CNMs在肠道中的转化和对宿主健康的影响需要综合考虑许多因素,如剂量、时间、肠道微生物群落等。此外,由于个体之间的差异以及环境因素的干扰,评估CNMs的风险具有一定的复杂性。
为了更好地评估CNMs的健康风险,未来的研究需要结合多种方法,包括体内实验、体外模型和计算模拟等。这样的综合评估可以提供更全面和准确的信息,帮助我们更好地了解CNMs对宿主健康的潜在风险,并为制定相关政策和规范提供科学依据,为开发更安全和可持续的碳纳米材料提供指导。
参考文献:
1.https://www.nature.com/articles/d41586-023-01540-w
2.https://doi.org/10.1073/pnas.2218739120
3.https://doi.org/10.1002/smll.201906915
4.https://www.nature.com/articles/nature08821
5.https://www.nature.com/articles/s41565-019-0472-4
原文链接:www.pnas.org/doi/10.1073/pnas.2218739120
本文来自BioMed科技,本文观点不代表石墨烯网立场,转载请联系原作者。
