背景概述
本研究针对感染伤口愈合难题,开发了一种多功能水凝胶敷料(SF/Ag@rGO)。该水凝胶敷料融合了丝素蛋白(SF)、银纳米颗粒(Ag NPs)和还原氧化石墨烯(rGO),具备自愈合、延展性、形状适应性、近红外响应性、抗氧化性、高组织粘附性和强机械性能。通过NIR激光照射,水凝胶产生热量,增强抗菌效果。研究结果显示,该水凝胶敷料表现出优异的抗菌性能,能显著促进感染伤口的愈合。相较于传统的抗生素敷料,该水凝胶敷料具有无耐药性、无释放性、强穿透性、优异生物相容性等优点。综上所述,该多功能SF/Ag@rGO水凝胶敷料为临床治疗全层细菌感染伤口提供了新的思路,具有显著的创新价值。
图文导读

图1. SF/Ag@rGO水凝胶的制备说明和潜在的伤口愈合效果。

图2. Ag@rGO的(A) TEM和(B) SEM图像。(C)SF溶液、Ag@rGO溶液和SF/Ag@rGO水凝胶的照片。(D)照片显示了SF/Ag@rGO水凝胶通过同轴针的即时形成。(E-G)(E)SF/Ag@rGO1.0、(F) SF/Ag@rGO1.5和(G) SF/Ag@rGO2.0水凝胶的扫描电镜图像。(H-J)照片显示了SF/Ag@rGO1.5水凝胶的(H)自适应性能、(I)拉伸特性和(J)自愈合特性。(K) FTIR和(L)SF/Ag@rGO水凝胶的紫外线可见光谱。

图3. (A) 剪切测试示意图和粘附测试照片;(B) SF/Ag@rGO 水凝胶对猪皮的粘附-位移曲线和 (C) 粘附强度 (n= 3)。(D) 振荡频率扫描。(E) 水含量,(F) 密度,(G) SF/Ag@rGO 水凝胶的液体吸附。(H-I) SF/Ag@rGO 水凝胶在 (H) 土壤提取溶液和 (I) 中性蛋白酶溶液 (NPS) 中的降解速率。(E-I) 每个点的 n= 3。所有数据均为平均值 ± 标准差。

图4. A)SF/Ag@rGO水凝胶在808 nm激光(2.0 W/cm2)下的实时红外热图像。(B)SF/Ag@rGO水凝胶在808 nm激光(2.0 W/cm2)照射下的光热效应曲线。(C)SF/Ag@rGO1.5水凝胶在808 nm激光照射下的光热效应曲线。(D)SF/Ag@rGO水凝胶在808 nm激光(2.0 W/cm2)下进行5次加热/冷却循环的光热曲线。(B-D)n=3,所显示的所有数据均为平均+/-SD。

图5. SF/Ag@rGO 水凝胶的抗菌活性。(A, C) 不同样品处理的 (A) 金黄色葡萄球菌或 (C) 大肠杆菌的荧光染色图像。(B, D) 根据 (A) 和 (C) 计算的 (B) 金黄色葡萄球菌或 (D) 大肠杆菌的死/活比;(B, D) n=3,通过两因素方差分析比较检验进行比较。星号 (*) 表示与对照组的比较,*p < 0.05, **p < 0.005 和 ***p<0.001。(E, G) 不同样品在 808 nm 激光照射 (2.0 W/cm2) 或不照射下形成的 (E) 金黄色葡萄球菌或 (G) 大肠杆菌的典型平板照片。(F, H) 根据 (E) 和 (G) 计算的 (F) 金黄色葡萄球菌和 (H) 大肠杆菌的细菌存活率;(F, H) n=3,通过三因素方差分析加 t 检验进行比较。星号 (*) 表示与对照组的比较,井号 (#) 表示同一组不照射 808 nm 激光的比较,#p < 0.05, **p < 0.005, ***p < 0.001 和 ****p<0.0001。所有数据均为平均值 ± 标准差。

图6. SF/Ag@rGO水凝胶的生物相容性。(A)溶血率。A-和A+分别为阴性(0.9 %氯化钠溶液)和阳性(水)对照;n=3,双向方差分析比较检验的比较,星号(*)表示A+的比较,****p<0.0001。(B)用SF/Ag@rGO水凝胶处理24、48和72 h后的L929的细胞活力(n=3)和(C)显微图。所有数据均为平均+/-SD。

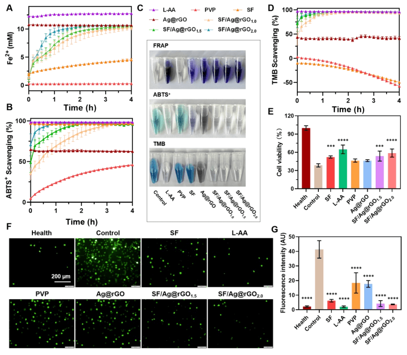
图7. (A)SF/Ag@rGO水凝胶对FRAP动力学的体外抗氧化活性。SF/Ag@rGO水凝胶清除(B) ABTS+和(D) TMB自由基清除能力。(C)不同样品与FRAP、ABTS+和TMB工作溶液孵育6小时后的照片。(E)SF/Ag@rGO水凝胶处理后,h2o2暴露的L929的细胞活力。***p < 0.001和****p < 0.0001。(F)不同处理下L929细胞内总ROS(DCFH-DA)的代表性荧光图像。(G)通过(F)中DCFH-DA的荧光强度定量测定细胞内ROS水平。(=-d)n=3;(E,G)n=3,通过双向方差分析比较检验进行比较,星号(*)表示对照组的比较,***p < 0.001和****p < 0.0001。L-AA指抗坏血酸,而PVP指PVP-K17。所有数据均为平均+/-SD。

图8. (A)不同样本处理大鼠尾部失血照片。(B)不同样本处理435 s后总失血量,n=3,双向方差比较比较,星号(*)表示对照组比较,**p < 0.005和****p < 0.0001。(C)止血时间与不同样本的失血面积(n=3)。(D)(E)中划伤间隙宽度的量化,n=3,双向方差分析比较检验的比较,星号(*)表示对照组的比较,**p < 0.005。(E)显示在SF/Ag@rGO水凝胶处理后0、24、48和72 h的L929划痕试验的显微图。所有数据均为平均+/-SD。

图9. SF/Ag@rGO2.0水凝胶的体内创面修复作用。(A)伤口修复程序的实验设计。(B)SF/Ag@rGO2.0水凝胶在808 nm激光(2.0 W/cm2)处理伤口5 min(n=3)下的实时红外热图像和(C)温度。(D)细菌生长面积计算在(E),n=3,比较由双方差分析比较检验。星号(*)表示对照组的比较,哈希值(#)表示在没有808 nm激光辐射的情况下处理过的同一样本的伤口的比较。#p < 0.05, ****p<0.0001.(E)不同治疗后第2天伤口部位的菌落照片。所有数据均为平均+/-SD。

图10. (A) 第 2、4、7、10 和 13 天金黄色葡萄球菌感染伤口的代表性照片和相应的示意图。(B) 伤口闭合的定量统计分析,n=3,通过两因素方差分析比较检验进行比较。星号 (*) 表示对照组的比较,*p < 0.05, ***p<0.001 和 ****p < 0.0001。所有数据均为平均值 ± 标准差。

图11. 不同处理下恢复再生皮肤组织10天后的(A) H&E、(B)Masson三色染色和(C) CD31免疫荧光染色图像。(D)CD31的定量分析(红色区域除以蓝色区域)。(E)不同处理下恢复7天后VEGF mRNA的相对表达量。(F)不同治疗后恢复7天后伤口部位的照片显示血管。(G)根据(F)计算出的新血管分支。(D,E,G)n=3,通过双向方差分析比较检验进行的比较。星号(*)表示对照组的比较,*p <为0.05。所有数据均为平均+/-SD。

图12. (A-F)不同处理下(A) COL3第7天、第4天(B) TNF-α、第4天(C) iNOS、第4天(D) CD86、第4天第4天SOD、第7天(F) Ki67天的相对mRNA表达量。(G)不同处理下恢复7天后再生皮肤组织的Ki67免疫荧光染色。(H)Ki67的定量分析(将绿色区域除以蓝色区域)。(I)热图和(J)雷达图来量化SF/Ag@rGO水凝胶的能力,数据表示为相对于控制的变化幅度。(A-F,H)n=3,通过双向方差分析比较检验进行的比较。

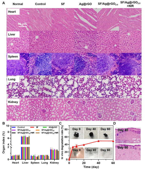
图13. SF/Ag@rGO2.0水凝胶的生物安全性和生物降解性。不同处理13天后,主要器官的(A)h&e染色组织和(B)器官指数。(C)体内降解率的SF/Ag@rGO2.0水凝胶,插图上面的照片显示的外观SF/Ag@rGO2.0水凝胶从老鼠0、40和60天,下面的插图显示老鼠的皮肤外观植入SF/Ag@rGO水凝胶0、40和60天。(D)用SF/Ag@rGO水凝胶植入40和60天后的(D)h&e染色组织。(B,C)n=3,显示的数据均为平均+/-SD。
文章信息
期刊:Advanced Healthcare Materials
题目:A Hydrogel Dressing Comprised of Silk Fibroin, Ag Nanoparticles, and Reduced Graphene Oxide for NIR Photothermal-Enhanced Antibacterial Efficiency and Skin Regeneration
作者:Shaorong Yan, Shuo Xu, Yu Wang, Jun You, Chuanlong Guo, Xiaochen Wu
接受日期:First published: 3 May 2024
原文链接:https://doi.org/10.1002/adhm.202400884
本文来自发光材料与器件应用,本文观点不代表石墨烯网立场,转载请联系原作者。
