大家好,欢迎来到低维材料科普分析系列!在今天的文章中,我们将带您深入了解低维材料的神奇世界。随着科技的不断进步,低维材料正逐渐成为解决能源、环境和健康等领域挑战的利器。那么,什么是低维材料呢?它们有哪些独特的特性和应用呢?让我们一起来揭开这个科学的面纱吧!

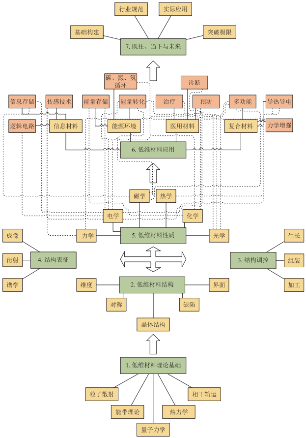
图 1. 低维材料概述思维导图。
低维材料是什么?
低维材料指的是至少在一个维度上尺寸处于纳米级别的材料。简单来说,就是材料的尺寸非常小。这些材料包括零维、一维和二维结构,以及由这些结构组成的复合体和器件。

图 2. 电子结构的量子限域和维度效应:(a)零维、一维和二维等低维材料的特征能级随特征尺寸(d2)的减小而反比例增大;(b)不同维度体系的态密度示意图,包括零维的分立能级、一维的范霍夫奇点、二维的台阶和三维的抛物线特征。
为什么低维材料如此重要?
低维材料的重要性已在多个诺贝尔奖项中得到体现。例如,诺贝尔物理学奖就曾奖励过涉及二维电子气的整数与分数量子霍尔效应(1985年、1998年)、石墨烯的发现(2010年)、拓扑相与拓扑序(2016年)、半导体异质结高速光电器件(2000年)以及发光二极管(LED)的创新(2014年)。诺贝尔化学奖也表彰了与低维材料相关的成就,如超分子化学(1987年)、零维富勒烯(1996年)、一维聚乙炔导电聚合物(2000年)、分子机器(2016年)和锂离子电池的开发(2019年)。
除此之外,低维材料具有一系列令人惊叹的特性,这些特性使它们在各种领域都具有巨大的潜力。
1. 大比表面积:尽管低维材料的体积很小,但由于其结构的特殊性,它们具有巨大的表面积。这使得它们在催化、传感和能量转换等方面具有独特的优势。
2. 低电子散射:低维材料中电子的散射现象相对较低,这意味着电子能够更有效地传输,从而提高了器件的性能。
3. 电子带隙蓝移:在低维材料中,电子的能级结构会发生蓝移,这意味着它们具有更高的电子能量,可以用于实现更高效的能量转换和传输。
低维材料的应用领域

图 3. 低维材料技术群在信息、能源、环境和健康等领域的应用。
低维材料技术在信息技术、能源、环境保护以及医疗健康等多个领域展现出巨大的应用潜力。这类材料因其纳米级别的尺寸,表现出如高比表面积、低电子散射和电子能带的蓝移等独特性质。利用这些特性,科学家们能够设计并制造出性能卓越的低维器件,从而实现高速计算、高效能量转换和高灵敏度检测等功能,为实现可持续发展目标提供了重要技术支持。
1. 信息技术
由于低维材料具有较小的尺寸和优异的电子传输特性,它们被广泛应用于高速计算、电子器件和光电子器件等方面。比如,石墨烯作为二维材料,在电子器件中具有独特的优势,可以实现更快的数据处理速度。
2. 能源转换
低维材料在能源领域的应用也备受关注。它们可以用于制造高效的太阳能电池、锂离子电池和超级电容器,实现能源的高效转换和储存。
3. 环境保护
低维材料的大比表面积和优异的催化性能使其成为环境保护领域的理想选择。它们可以用于污水处理、空气净化和有害气体吸附等方面,帮助改善环境质量。
4. 健康医疗
在医疗领域,低维材料也展现出了巨大的潜力。它们可以用于制造生物传感器、药物传输系统和组织工程材料,帮助诊断和治疗疾病。

图 4. (a)低维材料功能器件中的能量转化;(b)光学过程、电磁场中电子哈密顿量和高性能量子点太阳能电池的设计(FF. 填充因子;PCE. 功率转换效率。
国内在低维材料领域的研究现状
中国在低维材料领域的发展速度领先全球,过去三十年中,得益于国家如攀登计划、973计划和纳米科学等重大科学研究计划的支持,中国在这一领域的研究获得显著进展。例如,清华大学薛其坤团队首次实验发现了量子反常霍尔效应,北京大学的李彦团队和张锦团队成功制备了高手性富集的单壁碳纳米管,中国科学技术大学侯建国团队在单分子层级上探测到了拉曼光谱。此外,国家纳米科学中心的裘晓辉团队利用非接触式原子力显微镜观察到分子间的氢键,中国科学院金属研究所任文才团队发现了层状二维MoSi2N4材料家族。这些重要的研究成果不仅促进了基础科学的发展,也逐步推动低维材料的产业化和商业化应用。
通过多年的研究,低维材料领域的专家们已经在碳纳米管和石墨烯等材料的制备、电化学能量存储(如锂离子电池和超级电容器)、以及太阳能光电转换材料等方面取得了显著成就。这些进展不仅展示了低维材料的巨大潜力,也为未来的科技创新铺平了道路。

图 5. 低维体系中能量输运机制:电子、声子和光子等能量载体在梯度驱动力作用下,在不同尺度上表现出粒子或波动行为,在特征尺度内体现出隧穿、量子限域、弹道输运、相干传输和关联等效应,表现为量子化电导、库仑阻塞、量子干涉、量子(反常)霍尔效应、拓扑绝缘体和超导等输运性质。
低维材料领域的研究展望
如何在资源和空间受限的地球上维持并持续发展人类文明,是全人类共同面临的一大挑战。历史上的技术革命无疑是推动社会进步和解决关键问题的动力。从代表第一次工业革命的蒸汽机,将化石燃料的热能转化为机械能;到以电力为标志的第二次工业革命,电力的生成与使用让电成为了新的能量载体;再到以信息技术为核心的第三次工业革命,它通过控制微型器件中微弱的电流来实现逻辑功能,使用电子自旋来存储信息,以及利用光子来传输信息。可以看到,每次工业革命都基于对物质属性更深层次的理解。正如费曼在1959年的演讲中所指出的:“小尺度,大作为”。随着晶体管的尺寸越来越接近原子级别,我们如何推动信息技术的未来发展?第四次工业革命将基于什么样的材料?这是现代科学家,尤其是材料学家目前正在深入探讨的问题。
其中一个重要的研究方向是深入挖掘和利用低维度、小尺度物理现象的复杂性。低维材料,是指至少在一个维度上具有纳米级尺寸的材料。这类材料主要包括零维、一维和二维结构,以及由这些低维结构构成的复合结构、组装体和功能器件。在低维材料的研究中,科学家们以量子力学为理论基础,从原子级到宏观级别,探索尺寸和维度如何影响物质的性质。通过建立材料的结构与其物理性能之间的关联,科学家们可以设计、生长和加工新型低维材料和结构,开发出高效的新型器件。这些进展不仅能推动能源和环境领域的发展,还可能在信息技术和健康科学等多个领域找到应用。这样的技术创新和材料开发,有望为解决人类面临的许多重大挑战提供解决方案。
通过深入了解低维材料的特性和应用,我们可以看到它们在推动科学技术发展和解决现实问题方面的巨大潜力。相信随着科学家们的不断努力和创新,低维材料将会在更多领域展现出其惊人的价值,为人类社会的可持续发展作出更大的贡献!
本文来自低维材料前沿,本文观点不代表石墨烯网立场,转载请联系原作者。
