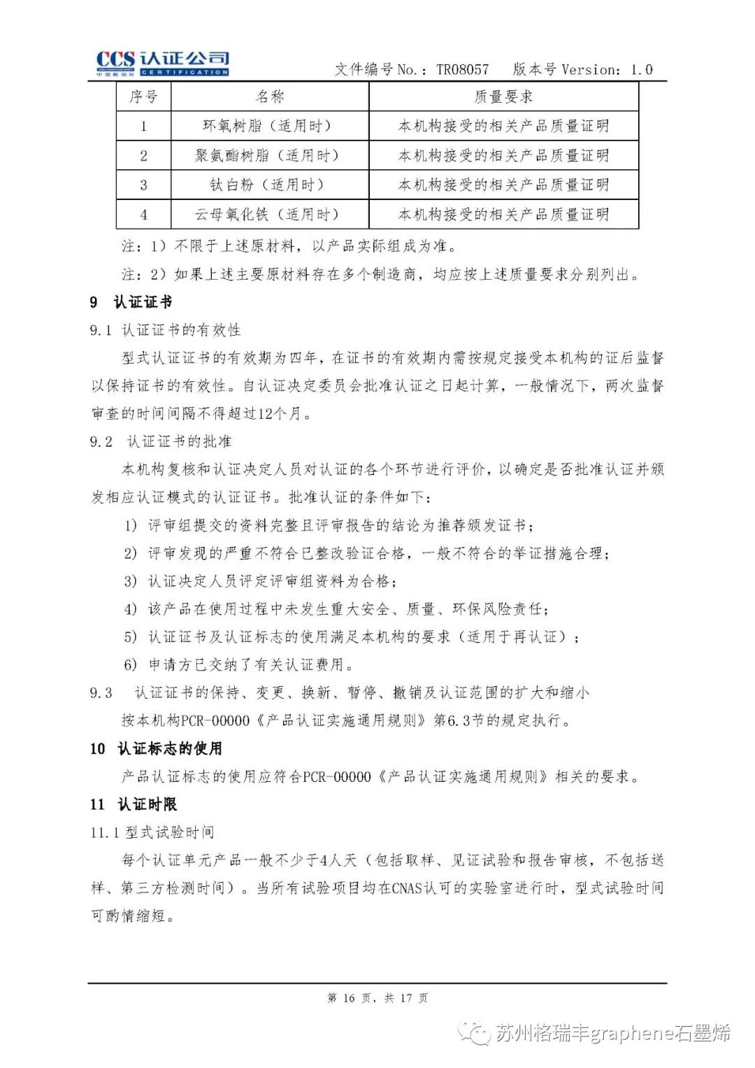
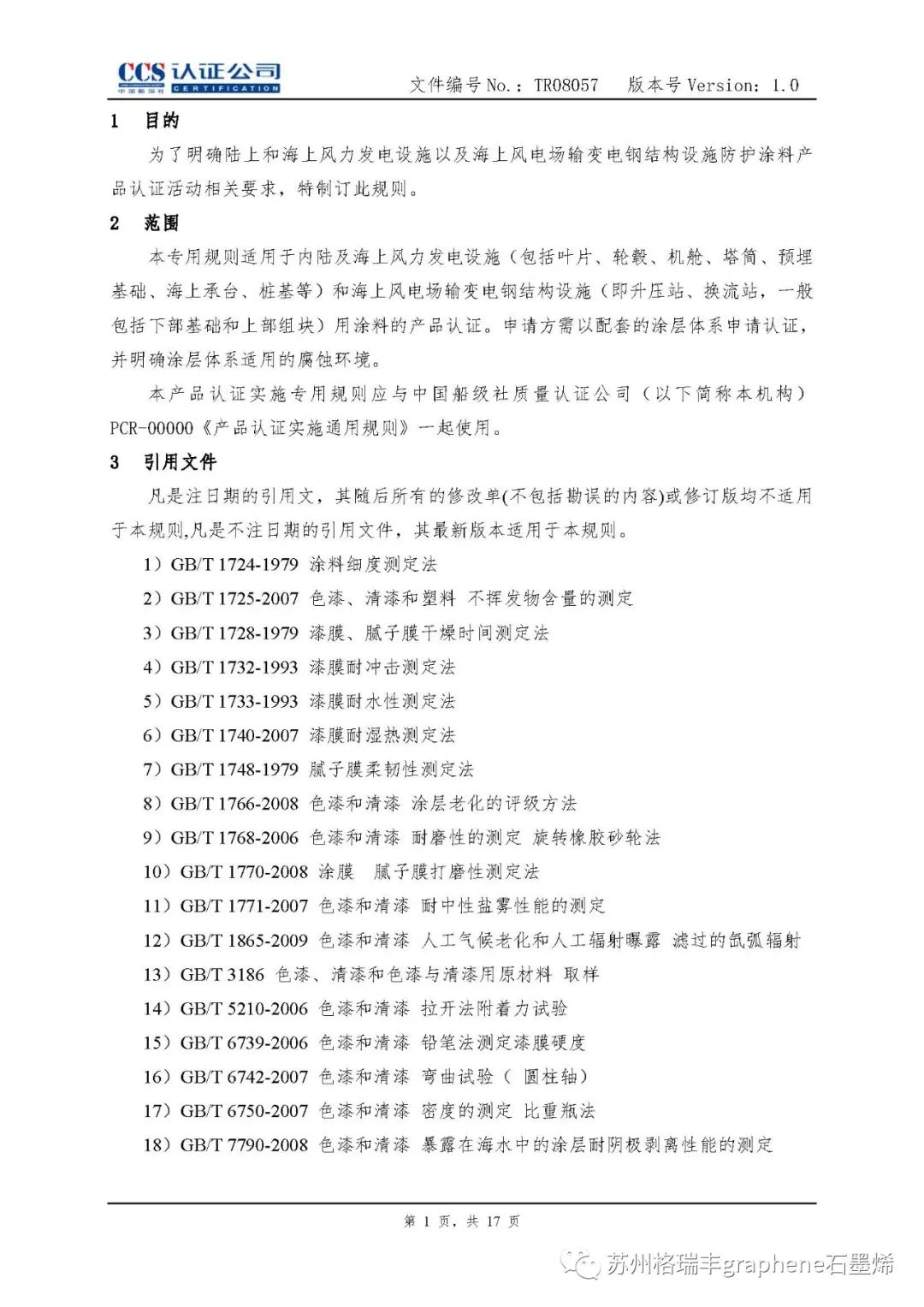
中国船级社CCS,为满足风力发电场设施防护涂料产品认证需求,特修订此规则,《涂料产品认证实施专用规则》TR08057。能够适用于陆上和海上环境风力发电设施。将ISO12944中对离岸钢结构防护涂层的要求纳入本机构风电涂料产品认证范围。
此外,考虑到国家大力支持的石墨烯涂料应用的可能性,因此将石墨烯锌粉防腐涂料也纳入认证范围。其中,不挥发分中金属锌含≥ 30%,冷凝试验,720h, 不起泡,不生锈,不开裂,不剥落。




















苏州格瑞丰纳米科技有限公司
2023年1月3日
本文来自苏州格瑞丰graphene石墨烯,本文观点不代表石墨烯网立场,转载请联系原作者。
