RNA干扰(RNAi)技术的为研究植物基因功能、信号通路和作物育种等领域提供了有力的工具。目前小干扰RNA(siRNA)在完整植物细胞中的递送一般依赖于农杆菌转化法和病毒递送手段,但这些递送方式通常会产生随机的基因组整合,导致siRNA的不可控表达,从而难以精准控制基因沉默周期,因而需要发展新型递送手段来实现高效、瞬时的基因沉默。然而, 由于完整植物细胞致密坚韧而又多层的细胞壁阻碍了大尺寸物质的细胞内转运,导致了外源生物分子难以被有效递送。

图1 GONs-siRNA在完整植物细胞中基因沉默的示意图
针对这些问题,华中农业大学韩鹤友教授课题组将RNAi与纳米技术相结合,设计开发了一种氧化石墨烯纳米颗粒介导的siRNA递送系统,在无外力下实现在完整植物细胞中高效,瞬时的基因沉默。此前尚未有概念认为氧化石墨烯可以作为生物分子的递送载体用于植物系统,这主要是由于未经处理的氧化石墨烯为微米级的大尺寸二维结构,难以在植物组织内传递并穿透细胞壁内化。韩鹤友教授团队采用功能性高分子修饰,机械破碎分离的技术手段,制备出100nm左右的氧化石墨烯纳米颗粒(GONs)。如图1所示,研究发现GONs能够高效搭载siRNA并进一步缩小为20-30nm左右的小尺寸球状纳米复合物(GONs-siRNA),同时该GONs载体具有使用简单,稳定性好,保护siRNA等优点。

图2 GONs-siRNA的表征
团队使用了一种转基因烟草(N.benthamiana 16C),其能够在细胞质稳定表达内源绿色荧光蛋白(GFP)。如图3所示,在激光共聚焦显微镜(CLSM)的观察下,GONs-siRNA能够将Cy3标记的siRNA有效递送进烟草细胞质内。通过透射电子显微镜(TEM)与CLSM观察,GONs-siRNA展现出与植物细胞壁强烈的亲和,大部分颗粒附着于细胞壁表面,部分GONs-siRNA直接跨越细胞壁内化进植物细胞。

图3 GONs递送siRNA进入植物细胞
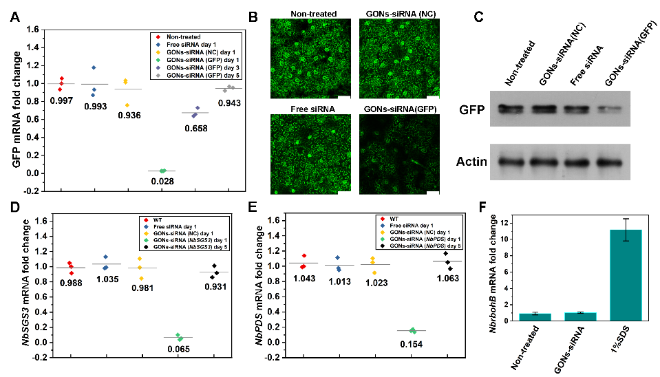
如图4所示,团队使用该方式递送靶向内源性GFP的siRNA,在24 h实现了mRNA水平97%左右的高效基因沉默,同时在48 h出现蛋白表达的显著下降。重要的是,GONs介导的基因沉默具有明显的瞬时性,靶标mRNA在 72 h恢复到正常水平的66%左右,在120 h 完全恢复到正常水平。靶标基因的蛋白表达也在72 h后开始恢复,120 h完全恢复到正常水平。同样的,对烟草内源基因NbPDS与NbSGS3的基因沉默也产生明显的抑制与快速恢复。值得一提的是,这种GONs载体具有良好的生物相容性,在整个研究过程中未发现对植物细胞的损伤。

图4 GONs-siRNA在植物中产生基因沉默
该成果首次证明了氧化石墨烯能够作为siRNA递送递送应用于植物系统。这种瞬时高效的新策略将促进纳米材料作为植物基因工程工具的应用。
论文信息
Efficient Gene Silencing in Intact Plant Cells Using siRNA Delivered By Functional Graphene Oxide Nanoparticles
Dr. Shuojun Li, Dr. Jiaying Li, Dr. Moqing Du, Dr. Guiyun Deng, Prof. Dr. Zhiyong Song, Prof. Dr. Heyou Han
本文的第一作者为博士研究生李烁钧,通讯作者为韩鹤友教授。该研究得到了“国家自然科学基金”(21778020, 21807036)等项目的资助。
Angewandte Chemie International Edition
DOI: 10.1002/anie.202210014
本文来自WileyChem,本文观点不代表石墨烯网立场,转载请联系原作者。
