成果简介
可穿戴应变传感器同时实现高灵敏度和宽线性应变范围仍然是一个挑战。特别是,由于石墨烯薄片的滑动,基于石墨烯的应变传感器总是表现出低灵敏度。本文,东华大学材料科学与工程学院 柯福佑(通讯作者)等研究人员在《Adv Mater Technol》期刊发表名为“Graphene Decorated Fiber for Wearable Strain Sensor with High Sensitivity at Tiny Strain”的论文,研究使用Al^3+作为石墨烯薄片的“砂浆”而不是文献中通常使用的聚合物,因此开发了一种非常简单且低成本的策略来制备高性能还原氧化石墨烯涂层纤维应变传感器。
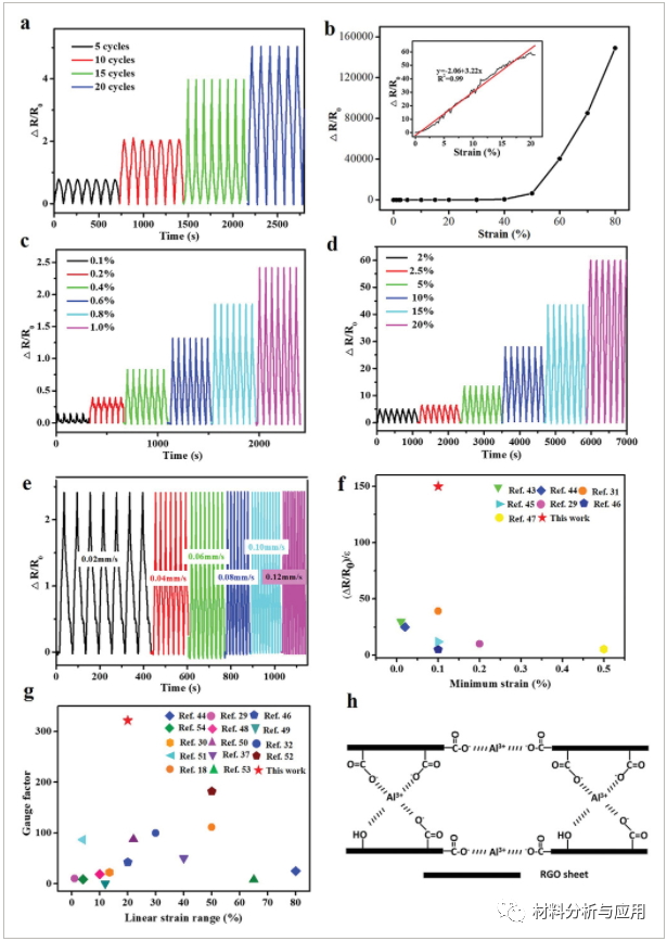
应变传感器显示出低检测限(0.1% 应变)、高灵敏度和非常宽的线性传感范围(0-20%,R 2 = 0.99,GF = 322),这归因于在Al 3+引起的拉伸以及在小应变(<1% 应变)下相邻石墨烯薄片之间重叠面积的巨大变化。此外,验证了应变传感器良好的循环稳定性和耐水洗性。可穿戴应变传感器的优异性能确保其成功应用于日常活动的实时监测。
图文导读

图1、RGO@PU纤维制备示意图。

图2、GO@PU 纤维和 RGO@PU 纤维的结构表征

图3、RGO@PU 纤维应变传感性能

图4、RGO@PU20 纤维的 SEM 图像

图5、使用 RGO@PU20纤维应变传感器在各种运动的反应图示
小结
在Al 3+的辅助下通过静电逐层组装技术制备RGO@PU纤维基可穿戴应变传感器。该研究为制造高性能可穿戴应变传感器提供了一种简单且低成本的策略。
文献:https://doi.org/10.1002/admt.202100421

本文来自材料分析与应用,本文观点不代表石墨烯网立场,转载请联系原作者。
