1
成果简介
石墨烯由于其完全的不渗透性和超薄的特性,在金属保护方面得到了广泛的研究。然而,充分利用无与伦比的特性来设计和构建具有长期防腐性能的石墨烯基涂层仍然是一个巨大的挑战。
本文,中国科学院宁波材料技术与工程研究所先进涂料与粘合剂余海斌团队在《Adv. Mater. Interfaces》期刊发表名为“Sequentially Bridged Graphene Sheets for High-Performance Anticorrosion”的论文,研究描述了一种通过界面相互作用和有序石墨烯层的顺序桥接来设计超薄仿生石墨烯(B-G-WEP)复合涂层的简便且可扩展的方法。
共价键和 π-π 堆积的结合极大地增加了石墨烯片的有序排列和与环氧树脂基体的相容性。这优化了物理屏障效果、对海水的渗透性和对局部电偶腐蚀恶化的抵抗力。所得的 B-G-WEP 涂层的腐蚀速率降低了 190 倍,阻抗模量提高了三个数量级,并且在浸泡 60 天后仍保持 99.5% 的高防护效率。此外,涂层损伤函数和涂层损伤指数也分别下降了 2.8 倍和 10.7 倍。这项工作综合考虑了简便、可扩展、实用、高阻隔和防腐性能,显示出在高效和耐用金属保护方面的巨大潜在应用。
2
图文导读

图1、A) 原位还原 RGO 片材和 RGO/WEP 复合涂层的制备示意图。B) GO 和 C) RGO 片的 TEM 图像。D) GO 和 E) RGO 片的 AFM 图像。F) 紫外可见光谱,G) FTIR 光谱,H) XPS 宽,以及 I) RGO/WEP 混合系统的 N 1s 模式。

图2、A) 随机分布的 R-G-WEP 涂层示意图,RGO 含量为 0.5 wt%,B) 自组装 B-G-WEP 涂层,含量为1.0wt%的RGO,来自 RGO/WEP 混合溶液. C) R-G-WEP 和 D) B-G-WEP 涂层的 SEM 图像;E) R-G-WEP 和 F) B-G-WEP 涂层的 TEM 图像,和 G) R-G-WEP 涂层的随机分散模型和 H) B-G-WEP 涂层的有序分散模型。I) B-G-WEP 涂层拉曼分析测量几何的示意图。J) B-G-WEP 的 G 波段偏振拉曼强度的极坐标曲线。

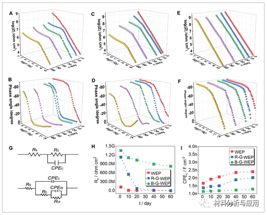
图3、不同涂层在 3.5 wt% NaCl (aq)中浸泡 60 天的 EIS 光谱

图4、A) fb图,B) logQc− t1/2图, C)在 60 天浸泡期间不同涂层的W up值。D) 比较纯 WEP、R-G-WEP 和 B-G-WEP 涂层的 Z 0.01Hz、R c、CPE c、f b和W up值的径向图。B-G-WEP 涂层的R c值与其他先前报道的石墨烯水性和溶剂型聚合物涂层的厚度和使用时间的比较:f-GO/WPU、RGO@APTES/PVB、CAT -@G/WEP、GO/WEP、5NBGE、PGHEP@G/WEP、FG/SEP、BG/WPU、CDs-G/WEP、SAT-G/SEP、BAT@G/SEP 和 RGO-ID +涂层。F) RGO/WEP 涂层沿面内和穿过面方向的代表性电导率含量图。G) WEP、H) R-G-WEP 和 I) B-G-WEP 涂层中侵蚀性物质扩散过程的 3D 模型示意图。

图5、WEP(低分辨率(A)和高分辨率(B))、R-G-WEP(低分辨率(C)和高分辨率(D))、E)新抛光钢的SEM图像, 和 F) B–G–WEP 样本,分别。G) 受纯 WEP、R-G-WEP 和 B-G-WEP 涂层保护的钢表面腐蚀产物的拉曼光谱。受 WEP 保护的钢表面电流密度图的变化(6 h in (H) and 24 h in (I)), R-G-WEP (6 h in (J) and 24 h in (K)), B -G-WEP(6 小时(L)和 24 小时(M))涂层浸入 3.5 wt% NaCl (aq) 中。在 3.5 wt% NaCl (aq) 中浸泡 6 和 24 小时后,检测 WEP、R-G-WEP 和 B-G-WEP 涂层的 N) 最大阳极和 O) 阴极电流密度。
3
小结
B-G-WEP 复合涂层还具有高抗盐雾性,在用于工业防腐应用时表现出卓越的防腐性能。这项工作综合考虑了简便、环保、可扩展、实用、高阻隔和防腐性能,显示出在高效和耐用金属保护方面的巨大潜在应用。
文献:https://doi.org/10.1002/admi.202100452

本文来自材料分析与应用,本文观点不代表石墨烯网立场,转载请联系原作者。
