近日,武汉大学联合香港科研人员合作,研究证实疏水性激光诱导石墨烯在温和条件下即可高效快速灭活两种人类冠状病毒。该材料不仅成本低廉,可大量生产,还能温和杀灭病毒,在新冠大流行期间的日常保护中具有极高的潜在应用价值。目前,以相关激光诱导石墨烯材料生产的口罩已量产,该技术对环境非常友好,正确消毒后的口罩可重复使用。
该研究成果于3月9日在Advanced Functional Materials在线发表,论文题为“Highly Efficient and Rapid Inactivation of Coronavirus on Non‐Metal Hydrophobic Laser‐Induced Graphene in Mild Conditions”(被选为VIP paper)。武汉大学药学院为第一完成单位。邓子新院士团队和香港城市大学联合培养的研究生黄丽蓓,武汉大学药学院讲师辜美佳为文章共同第一作者,香港城市大学助理教授叶汝全、香港科技大学唐本忠院士和武汉大学生命科学学院副教授沈超为文章共同通讯作者。

据悉,由严重急性呼吸综合征冠状病毒2(SARS-CoV-2)引发的2019年冠状病毒(COVID-19)大流行在全球范围内造成了大量的感染病例和人员死亡。但现有的抗病毒的材料和方法(金属、化学物质、高温和紫外线照射)虽可灭活病毒,但它们的毒性、昂贵的价格以及不便的操作性严重限制其推广和使用。普通石墨烯的光热效应赋予其良好的抗病毒能力,但是日常生活中的太阳光不足以诱导石墨烯产生消灭病毒的高温(110 ℃)。因此,研制能够在温和条件下有效、快速地灭活病毒的石墨烯材料在新冠大流行中具有广泛的研究价值。
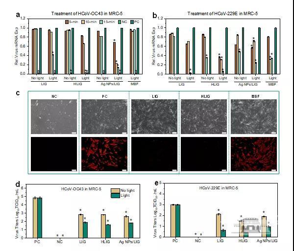
本研究报道了激光诱导石墨烯(LIG)及其复合物对作为SARS-CoV-2替代物的两种人冠状病毒HCoV-OC43和HCoV-229E具有良好的抗病毒活性。疏水性LIG(HLIG)即使不添加任何金属添加剂,也能在较低温度~46℃下,使≥95%的HCoV-OC43和HCoV-229E在15分钟内灭活,远高于外科口罩内芯熔喷织物(MBF)的抗病毒作用。这种温度可以通过LIG的光热作用或焦耳加热来实现。银纳米粒子/LIG复合材料(Ag-NPs/LIG)也表现出相似的性能,但它具有很强的细胞毒性。经过三次洗涤和干燥后,HLIG仍对HCoV-OC43和HCoV-229E两种病毒分别具有97%和68.67%的抗病毒效果,表明其可重复使用性。具有良好稳定抗病毒作用的多孔LIG在口罩、空气过滤、污水处理等过滤领域有着广阔的应用前景。此外,LIG还可以与其他材料(如柔性聚合物和建筑材料)结合,间歇性地施加电压将温度提高到~46℃时,可以使门把手、地面等表面都具有抗病毒作用,可极大减弱病毒的传播力。低成本、可大量生产、温和的杀病毒条件、可重复使用性和可持续性,使HLIG成为一种极有前景的材料,在新冠大流行期间的日常保护中具有极高的潜在应用价值。
激光诱导石墨烯乃是突破性“环保技术”,基本上含碳的材料,例如纤维和纸张等生物质材料,都可采用这技术;而且可在室温操作,除原材料外,无需使用其他化学物,既不造成污染,能源消耗也不多。目前,以相关激光诱导石墨烯材料生产的口罩已量产。

LIG, HLIG和Ag NPs/LIG的表征

LIG, HLIG, Ag NPs/LIG和MBF的抗病毒效果
该项工作得到了武汉大学生命科学学院中国典型培养物保藏中心沈超副教授的支持。
论文连接:https://doi.org/10.1002/adfm.202101195
本文来自武汉大学,本文观点不代表石墨烯网立场,转载请联系原作者。
