尽管石墨烯及其衍生物在一些仿生模型中被认为是一种潜在的纳米药物,但它们在免疫紊乱中的具体作用仍然很难确定。石墨烯量子点(GQDs)具有体内毒性低、易清除等优点,可用于治疗肠道疾病(IBDs)。于此,韩国首尔大学Kyung-Sun Kang和Byung Hee Hong等人采用右旋糖酐硫酸钠(DSS)诱导的慢性和急性结肠炎模型,探索GQDs能否用于治疗肠道疾病。
本文要点:
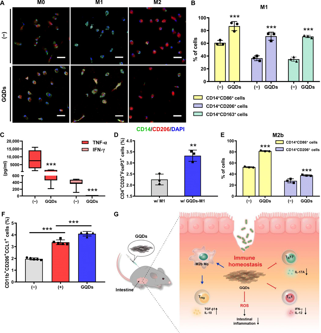
1)研究人员通过腹腔注射GQDs,证实了其有效性。特别是,GQDs通过抑制TH1/TH17极化,有效地预防组织变性,改善肠道炎症。
2)此外,GQDs将巨噬细胞的极化从经典激活的M1转变为M2,增强了调节性T细胞(Tregs)的肠道浸润。因此,GQDs通过调节免疫细胞有效地减轻过度炎症,表明它们可以作为治疗自身免疫性疾病(包括IBDs)的有前景的替代治疗药物。

Lee B-C, et al. Graphene quantum dots as anti-inflammatory therapy for colitis. Science Advances. 2020;6(18):eaaz2630.
DOI: 10.1126/sciadv.aaz2630
https://advances.sciencemag.org/content/6/18/eaaz2630
本文来自纳米人,本文观点不代表石墨烯网立场,转载请联系原作者。
