多地分布式发展石墨烯产业格局
近年,在国家政策引导下,我国石墨烯发展迅速,目前已基本形成以长三角、珠三角和京津冀鲁区域为聚合区,多地分布式发展的石墨烯产业格局。2019年,石墨烯再度迎来“新材料之王”的美誉。在工信部公布的《重点新材料首批次应用示范指导目录(2019年版)》中,累计9种石墨烯材料入选。
国家层面石墨烯政策规划汇总情况
相比于国外政府较早进行政策扶持,我国直到2012年才由工信部发布《新材料产业“十二五”发展规划》,首次明确提出支持石墨烯新材料发展。之后,我国先后出台《关于加快石墨烯产业创新发展的若干意见》《国家创新驱动发展战略纲要》《新材料产业发展指南》《“十三五”材料领域科技创新专项规划》等文件,确立石墨烯在新时代我国制造业发展中的重要战略地位,鼓励在电化学储能、海洋工程、柔性电子器件、重大环保技术装备、汽车、航天航空行业等领域拓展石墨烯应用。2019年12月,工信部发布的《重点新材料首批次应用示范指导目录(2019年版)》将9中石墨烯材料纳入范围内。


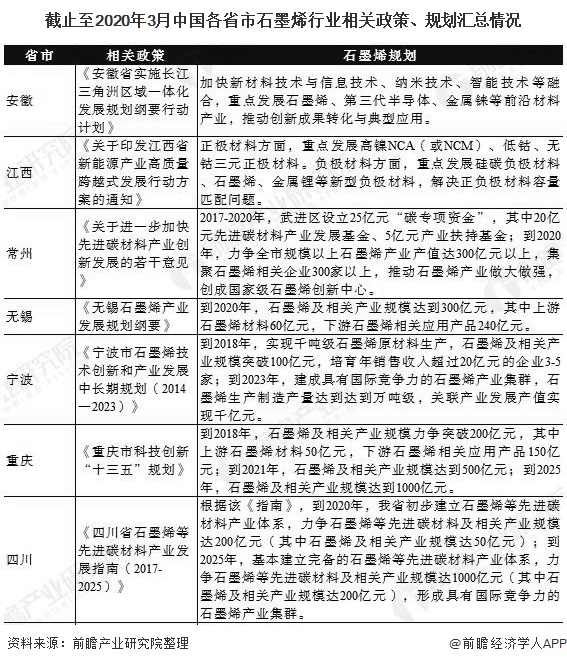
地方石墨烯政策规划汇总
除了大力建设生产基地,促进石墨烯产业化外,我国部分省市更是出台了诸多针对石墨烯的专项政策,例如常州市设立25亿元“碳专项资金”;深圳提出将建全国乃至全球石墨烯产业中心;广西发布了全国首个石墨烯系列地方标准,引导当地相关产业快速发展。
还有部分省市直接在规划中提出了对未来的具体目标,比如《无锡石墨烯产业发展规划纲要》提出“到2020年,石墨烯及相关产业规模达到300亿元,其中上游石墨烯材料60亿元,下游石墨烯相关应用产品240亿元”;宁波提出“到2023年,建成具有国际竞争力的石墨烯产业集群,石墨烯生产制造产量达到万吨级,关联产业发展产值实现千亿元”等等。
《2018-2019中国石墨烯发展年度报告》显示,江苏、西安、深圳、山东、广东等地陆续成立石墨烯创新中心,深化产学研协同创新,推动科技成果转化,着力打通从技术研发到产业化应用的关键环节。
随着地方政府的积极介入,石墨烯产业已经初步形成政府、科研机构、研发和应用企业协同创新的“官产学研“合作对接机制,良性发展态势有助于石墨烯企业充分享受地方政策、税收优惠以及资金支持,未来产业化发展有望加速。


以上数据来源及分析请参考于前瞻产业研究院《中国石墨烯行业深度市场调研与投资战略规划分析报告》,同时前瞻产业研究院提供产业大数据、产业规划、产业申报、产业园区规划、产业招商引资等解决方案。
本文来自前瞻产业研究院,本文观点不代表石墨烯网立场,转载请联系原作者。
