12月12日,工信部规划司公示了“2019工业强基重点产品、工艺‘一条龙’应用计划示范企业和示范项目”。
根据公示,为聚焦解决工业基础产品和工艺应用难题,工信部继续组织开展工业基础领域重点产品、工艺“一条龙”示范应用推广工作。经企事业单位自愿申报,各地工业和信息化主管部门、中央企业推荐,第三方推进机构组织专家评审,本次公示的“一条龙”应用计划分为六类,分别为:传感器、控制系统、超低损耗通信光纤预制棒及光纤、航空发动机和燃气轮机耐高温叶片、高性能难熔难加工合金大型复杂构件增材制造(3D打印)、石墨烯。
石墨烯“一条龙”应用计划



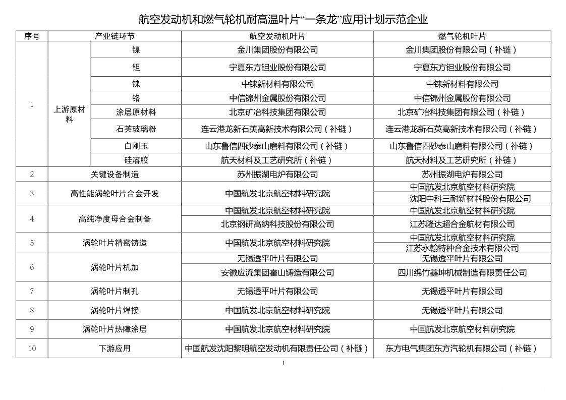
航空发动机和燃气轮机耐高温叶片“一条龙”应用计划


高性能难熔难加工合金大型复杂构件增材制造(3D打印)“一条龙”应用计划



控制系统“一条龙”应用计划



传感器“一条龙”应用计划



超低损耗通信光纤预制棒及光纤“一条龙”应用计划




本文来自中国粉体网,本文观点不代表石墨烯网立场,转载请联系原作者。
