自2010年获得诺贝尔奖至今的8年时间里,石墨烯可谓赚足了眼球。从 “惊为天人”到“毁誉参半”,石墨烯似乎和碳纳米管有着惊人的相似。不一样的是,成名已久的碳纳米管已经有一些不错的应用,而石墨烯依然以充当花瓶为主。
以诺奖之实力,石墨烯至今表现平平,杀手锏级的应用遥遥无期。不论是科学家、工程师、企业家,还是政府、投资人,都很想了解,石墨烯到底有没有大家说的那么厉害!
近日,Nature杂志发表了一篇题为“The war on fake graphene”的观点文章,从真假石墨烯的角度,对石墨烯研究进行了“从头审查”!

文章援引了新加坡国立大学Antonio H. Castro Neto团队进行的一项有关市面上商品化石墨烯材料的调查报告。报告指出,由于所采用的商业化石墨烯品质较低,大量石墨烯相关研究的有效性可能被低估。原文于2018年9月13日发表于材料学顶级期刊Advanced Materials。

你真的了解石墨烯吗?
石墨烯的一般定义,想必很多人都已经了解,包括绝大多数石墨烯生产厂家。一般来说,石墨烯是指由碳原子以sp²杂化轨道组成六角型呈蜂巢晶格的单层二维碳纳米材料。是的,只有一层。后来,大家发现,有时候双层或者3-5层石墨烯的性能会更好。国际标准化组织(ISO)认定:当层数少于或等于十层时,可以称之为石墨烯,否则,就应该叫做石墨。
这个看似随意的数值其实有着它深刻的物理学含义。从热力学角度来讲,室温下十层或更少层薄片中的每一层原子都可以表现为单层石墨烯晶体。此外,薄片的刚性与层厚度的立方成正比。这就是说,较薄的石墨烯片层比较厚的石墨薄片具有更大的柔性。
那么,石墨和石墨烯的根本区别,是在于层数吗?笔者认为,根本在于其物理化学性质的本质区别,至于层数的划分,只是基于其物理化学性质变化规律而人为确定的一个数值,并不是完全的分界线。当石墨薄片的厚度减小为几个石墨烯片层时,材料的很多重要性质就会发生改变,比如材料单位质量的比表面积、单片层的机械柔韧性等。

液相剥离生产石墨烯示意图
你买的东西真的是石墨烯吗?
因此,石墨烯并不仅仅就是变薄的石墨。可是,很多石墨烯生产厂家并不在乎这些。研究人员公开了他们对60多个生产厂家的石墨烯材料系统调研的结果,他们发现,大多数所谓的石墨烯产品其实就是石墨粉末,即便那些很贵的产品也不例外。

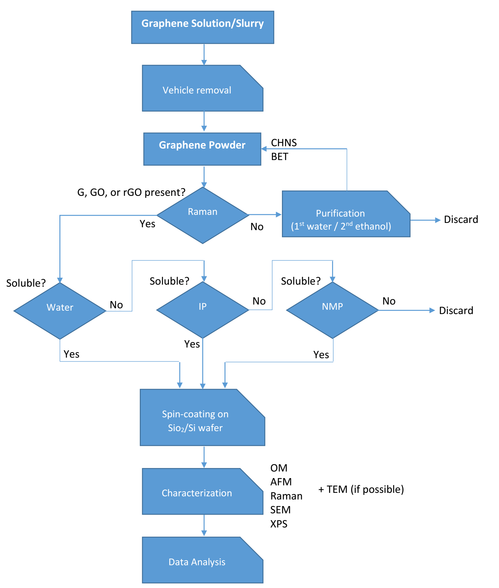
G/GO/RGO系统表征流程
研究人员基于已有的石墨烯表征方法建立了一套系统测试协议。他们发现,市售的60种石墨烯产品的关键材料指标如尺寸、结构完整性、纯度等统计分布差异巨大。令人震惊的是,在所有产品中每种产品只有不到10%满足石墨烯片层低于10层的标准。被测试的产品中没有一种含有超过50%的石墨烯,而且很多产品受到来自于生产过程中所用化学品的污染。

市售商业催化剂系统调数据
商业石墨烯到底是怎么做出来的?
研究指出,商品化石墨烯生产目前普遍采用液相剥离工艺。这种方法首先将石墨磨成粉末,然后在液相中利用机械手段将颗粒分离成极小的片层。其中只包含几层石墨烯的片层会与其他片层分离开。最初,液相剥离方法是利用超声手段来生产石墨烯片层,但是后来人们发现即使使用厨房搅拌器也一样能够实现石墨烯片层的无损分离。
这种方法生产的石墨烯在电池科技、复合材料、太阳能电池等领域得到了广泛的应用。

液相剥离生产石墨烯示意图
这些担忧真的有必要吗?
如果抗生素药物可以被随意出售,而不必受到任何质量标准和规章制度的约束,大家就会惧怕和不相信,因为潜在的副反应可能带来致命的伤害。对于石墨烯这样的新兴纳米材料而言,也面临着同样的问题。即便问题可能不致命,但带来的后果一样让人难以接受,难以相信。
且不要说你在某宝上买的石墨烯,即便是在著名化学试剂公司购买的所谓石墨烯,也未必是石墨烯。很多人经常在文章中简单一句话声称,“所使用的石墨烯购买于XXX著名公司”,“自制石墨烯品质优于商业石墨烯”。那么,“商业石墨烯”到底是什么?貌似没有任何一个品牌的石墨烯叫做“商业”牌。
那些引人注目的科技发现、重大突破以及大量投资,为商业机会主义者创造了一个极乐世界:他们把主要含有廉价石墨的黑色粉末贴上石墨烯的标签后,以高价出售。这样会使得石墨烯的准入门槛非常低,任何人都可以购买散装石墨然后将其研磨成粉末后在网上出售。
石墨粉末和石墨烯在实际应用中的效果完全不同,层数对于石墨烯来讲真的十分重要。由于没有明确的标准来规定市售石墨烯的质量,企业和研究人员将花费大量时间和金钱,对伪装成昂贵高档石墨烯的石墨粉末进行研究。这不仅阻碍了石墨烯技术的发展,同时也严重损害了石墨烯生产商和应用开发者的利益。
怎么办?
除非引入通用标准和测试协议,否则现在将这个问题抛出来的风险极大。很多有关石墨烯的应用与社会重大挑战密切相关,比如医疗健康、气候、可再生能源等。如果早期的开发基于假石墨烯,那么很多应用领域的发展也许会永远停滞在起始阶段。
因此,研究团队的调查对于包括生产商、购买者、研究人员等每一个人来说都是一个提醒。他们需要达成共识并遵守良好的市场标准,一个透明的石墨烯市场将对除了不法商贩以外的所有人有益。这方面的第一步措施已经有所成效。ISO的石墨烯数据库和英国国家物理实验室有关石墨烯的检测标准已经建立,但是还远远不够。
其他思考
值得一提的是,本次调查并未覆盖市面上所有的商业石墨烯。此外,尽管作者分析了大量液相剥离法制造的石墨烯产品,但他们可以通过制定分析产品的标准来消除对潜在产品误差的指控。不过,他们也有可能无意中刚好错过了优秀厂家生产的高质量石墨烯产品。同时,就像研究人员所指出的,不同的应用体系通常应用了不同的石墨烯特征。所以要想采用一个统一的质量标准也不是一件容易的事。

研究人员进行石墨烯表征的前处理流程
没有严格的质量控制,就不会良好的质量。严谨的科学态度,是我们取得快速科技发展过程中所应具备的基本素质,这不仅适用于石墨烯研究,也适用于其他任何试图进入市场的纳米材料的研究。
参考文献:
1.Peter Bøggild. The war on fake graphene. Nature 2018.
https://www.nature.com/articles/d41586-018-06939-4#ref-CR1
2.Alan P. Kauling, Antonio H. Castro Neto et al. The Worldwide Graphene FlakeProduction. Adv. Mater. 2018.
https://onlinelibrary.wiley.com/doi/abs/10.1002/adma.201803784
本文来自纳米人,本文观点不代表石墨烯网立场,转载请联系原作者。
