导电工程心脏补片(ECP)可以重建梗死心肌的仿生再生微环境。直接墨水写入(DIW)和3D打印可以产生具有精确控制的微体系结构的ECP。然而,开发一种具有高传导性和灵活性的印刷ECP以符合心外膜几何形状的无缝性附着仍然是一个挑战。在此,南方医科大学王乐禹教授开发了一种不对称的DIW疏水/亲水薄膜,它使用了热处理的氧化石墨烯(GO)墨水。此外,还发展了一种“掩膜旋涂”方法,该方法可以得到微尺度GO(亲水)/还原GO(rGO,疏水)生理传感器,以及大尺度水分驱动的GO/rGO驱动器。通过在DIW rGO的一侧沉积贻贝启发的聚多巴胺(PDA)涂层,超薄(约500 nm)PDA-rGO(亲水)/rGO(疏水)微晶格(DrGOM) ECP具有灵活性和湿气响应致动器,允许无缝附着在心外膜的曲面上。整合的DrGOM通过传导微环境重建和改善新生血管,对大鼠心肌梗死显示出良好的治疗效果。该研究以题为“Development of an Asymmetric Hydrophobic/Hydrophilic Ultrathin Graphene Oxide Membrane as Actuator and Conformable Patch for Heart Repair”的论文发表在《Advanced Functional Materials》上。
将亲水和疏水界面集成到单一膜中的不对称组装策略为执行器提供了一种与心外膜无缝隙连接的前景。考虑到理想的ECP具有高电导率和心肌细胞(CMs)负载量的要求,将贻贝启发的聚多巴胺(PDA)包覆在导电的rGO微格的一侧,导致了贴片的不对称亲水性。由此得到的PDA包覆的rGO(亲水)/rGO(疏水)微晶格(DrGOM)具有高电导率,超薄(约500 nm),并且很灵活。

图1.“掩膜旋涂”工艺制备的宏观和微观石墨烯图案
【GO油墨在DIW中的应用及掩膜旋涂法】
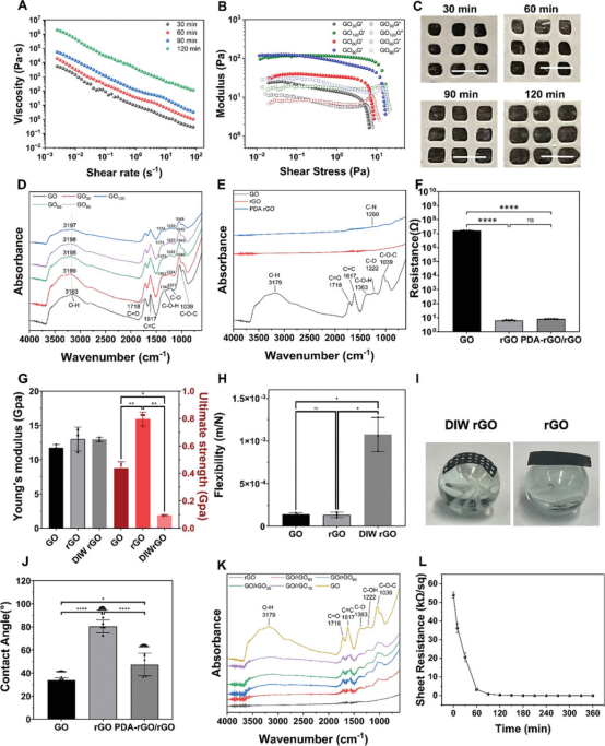
rGO膜的杨氏模数和柔韧性与GO膜没有显著差异。rGO膜表现出比GO膜高得多的极限强度。与薄膜相比,DIW rGO具有更低的极限强度和更高的柔韧性。独特的DIW微晶格结构带来的高柔韧性促进了球形结构的无缝封装。薄膜结构不符合球面结构,但具有较高的极限强度。另一方面,亲水性OCGs的去除提高了电导率,但降低了亲水性。贻贝激发的多巴胺可以通过其儿茶酚基团通过氢键作用诱导在各种表面上的强粘附,并且它可以通过碱(pH = 8.5)诱导的氧化触发自发组装成PDA薄膜。PDA涂层沉积在rGO表面以改善其亲水性。高能亲水表面促进细胞粘附和增殖。然而,PDA涂层损害了rGO膜的极限强度和柔韧性。总的来说,在DIW应用GO墨水和PDA修饰产生了用于心肌梗死(MI)修复的柔软、超薄、柔性、导电和生物相容的心脏补片。
在此,开发了一种掩模旋涂方法,通过低成本模切机在掩模上制作微尺度图案和宏观尺度图案。GO墨水被旋涂到掩模覆盖的衬底上,用于形成微尺度可穿戴电子器件和宏观尺度独立软致动器。将图案化的GO结构暴露于氢碘酸蒸汽中不同的时间,以赋予GO/rGO双层不同的功能。在掩模旋涂技术中,GO墨水沉积在覆盖有图案掩模的基底上,无需任何预处理程序。与GOCGIs类似,GO油墨在风干后,由于氢键和Π-Π堆积,在表面顶部自组装成薄膜,形成的薄膜具有与DIW GO薄膜相同的化学特征。剥离掩模,在基底上留下图案化的GO薄膜。将GO薄膜暴露于氢碘酸蒸汽中不同的时间,以实现不同程度的还原。

图2. GO油墨在DIW中的应用及掩膜旋涂法
【掩膜旋涂法制造的软致动器】
水碘蒸气需要时间才能穿透GO膜。因此,不充分的曝光时间产生了沿着GO膜侧面的OCGs的独特的各向异性分布,导致了GO/rGO双层结构。然而,石墨烯的六方碳晶格通过范德华力与水分子的相互作用很弱,而OCGs通过强烈的氢键吸附水分子。OCGs吸附的水分子可以增加两个GO片之间的间距,导致GO层厚度的增加。当环境的相对湿度(RH)增加时,GO层吸附水分子并膨胀。然而,由于rGO层与水分子的相互作用很弱,所以rGO层没有变化。相应地,观察到了GO/rGO双层膜的水分驱动变形。采用掩膜旋涂技术制备了不同还原程度的带状结构GO/rGO双层膜。当环境相对湿度从11%增加到90%时,所有GO/RGO双层膜的曲率都增加。此外,在相同的相对湿度下,曝光时间越长的GO/rGO双层膜具有更高的曲率。当相对湿度降低到一个较低的水平时,GO/RGO双层膜恢复到原来的曲率。在多次弯曲和拉直循环中,GO/rGO双层膜的响应保持稳定。

图3. MI-MPDA纳米颗粒的清除H2O2、供氧、光热和光动力学性质
通过调节曝光时间,可以精确控制GO/RGO双层膜的曲率。采用掩膜旋涂法制备了GO/rGO30夹持器。GO/rGO30抓取器可以完成一系列任务,即拾取、保持和释放对象。GO/rGO60在99%相对湿度下可弯曲3600次以上。在DIW印刷的GO微晶格中可以采用GO/rGO湿度响应结构,以使柔性微晶格在接近潮湿的心外膜时进行自发封装。

图4. A)通过GO/rGO30抓取和释放重量制成的夹持器B)GO/rGO60的执行
【掩膜旋涂法制备可穿戴传感模块】
rGO和GO/rGO双层传感模块对温度变化的响应速度与商用热电偶相似。传感模块和商用热电偶对温度变化的反应时间大致相同。所有传感模块都表现出很高的重复性,因为即使在五个测试周期后,所有传感模块的电阻随温度变化的响应曲线也显示出很高的相似性。在所有单调传感模块中,GO/rGO30的灵敏度最高,为0.74%°C-1。此外,它还表现出了良好的可靠性。

图5. 掩膜旋涂法制备可穿戴传感模块
【具有良好细胞贴壁、存活和增殖特性的DrGOM】
通过研究DIW rGO微晶格作为心脏补片的潜力来扩展其应用。为了改善细胞的粘附性,并将亲/疏水性能整合到微晶格中,在rGO微晶格的一侧包覆了PDA,这导致了贴片的不对称亲水性。DrGOM对心肌细胞(CMs)具有良好的黏附和铺展能力。这一能力主要来自多巴胺,作为细胞和底物之间的一个强大的锚点。这种超薄的导电膜对细胞的承载能力很强。
鉴于诱导多能干细胞来源的CMs已被用于心脏补片治疗心肌梗死的动物和临床研究,本研究探讨了DrGOM对人诱导多能干细胞来源的CMs增殖的影响。随着心肌肌钙蛋白T(CTNT)和nkx2.5的特异性蛋白表达,在DrGOM上培养的hCMs细胞在培养的第3天和第7天保持了高的增殖率。理想的ECP可以维持种子细胞的活性和增殖率,这使它们有利于改善心功能,减少损伤动物心脏的纤维化和瘢痕尺寸。DrGOM具有上述特点,适合作为ECP修复心肌梗死。

图6.PDA包被的rGO(亲水)/rGO(疏水)微格(DrGOM)促进了心肌细胞(CMs)的黏附、存活和生长
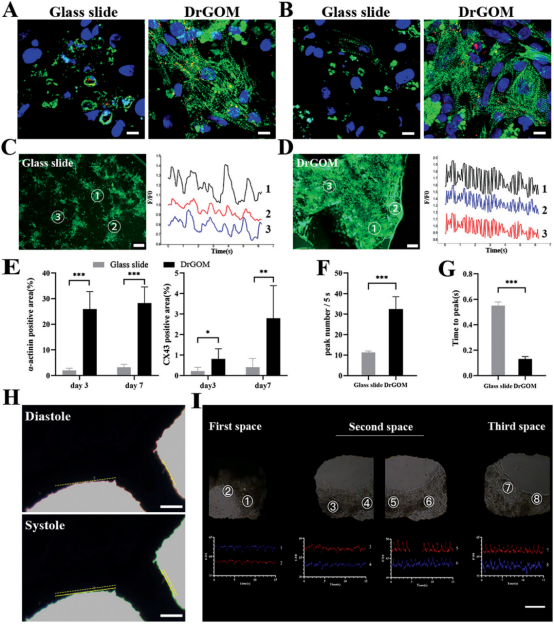
【受DrGOM启发的CMs内部钙瞬变及CMs外部电信号的传递】
事实上,DrGOM可以激发CMs的内部钙瞬变。CMs中肌节的排列、细胞间连接的形成和钙瞬变在有效的兴奋-收缩偶联中起着重要作用,对细胞成熟至关重要。CMs与DrGOM共培养7天后,在显微镜下监测它们的同步收缩。可以清楚地观察到负载CMs的DrGOM的同步跳动。有趣的是,DrGOM三个空隙中的CMs具有同步的收缩运动并产生同步的运动信号。总体而言,本研究开发的DrGOM增强了CMs的细胞内同步钙流动和CMs在不同空间之间产生的均匀电信号频率的能力。DrGOM在CMs上的表现主要来源于rGO的参与。rGO是一种电活性生物材料,其上培养的细胞可以受到电信号的刺激,从而激发细胞内的钙瞬变。DrGOM的高导电性可以增加外部CMs群体之间的电子传递,有助于三个空间之间的同步收缩。

图7.DrGOM有助于CMs的功能化和同步收缩
【DrGOM促进血管生成的体内外实验研究】
DrGOMs在体外和体内都具有促血管生成的能力。rGO的促血管生成活性可能通过磷酸化-eNOS在细胞内的激活而发生,而产生的NO在血管生成中起着关键作用。

图8.DrGOM在体外和体内对血管生成的影响
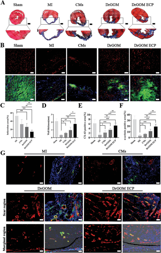
【大鼠心肌梗死模型中DrGOM心脏补片移植缩小梗塞心肌面积和促进血管形成】
如上所述,DrGOM增强了CMs的功能化效果。本部分研究了以DrGOM为基质的心脏补片对大鼠心肌梗死模型心肌的修复作用。在微晶格的柔性和亲水/疏水表面的协同作用下,认为DrGOM与心外膜几何形状完全一致。基于DrGOM的心脏补片有利于心肌梗死的修复,其机制是缩小梗死区的面积,促进梗死区的血管形成。可整合的导电支架有利于支架和梗死心脏的电整合,这有助于导电的ECP充当导电桥梁,改善健康和受损心脏组织之间的电整合。心脏电信号在心脏内传播的恢复增强了心功能,从而有助于受损心肌的修复。此外,血管生成可以为梗死区提供氧气和营养,减轻纤维化程度,这对心肌梗死的修复至关重要。

图9.大鼠心肌梗死(MI)模型移植4 wk后不同组别的心肌梗死面积和血管生成水平的检测
【DrGOM心脏补片促进大鼠心肌梗死模型心功能恢复】
分别于移植前和移植后4周进行超声心动图检查,评价心功能的变化。MI组和CMs组有微弱和僵硬的收缩,而DrGOM组和DrGOM ECP组的左心室收缩活动增强。表明DrGOM和DrGOM ECP移植可以防止MI后左室失代偿性增大。在所有治疗组中,DrGOM ECP组的心功能恢复效果最佳。总之,基于DrGOM的心脏补片通过在电整合和血管重建方面的协同作用,以及对梗塞心脏的纤维化和左室扩张的抑制作用,具有治疗MI的心脏修复潜力。在DrGOM和CMs旁分泌信号的协同作用下,DrGOM ECP获得了比单纯DrGOM更好的修复效果。

图10.移植后4周超声心动图检测左心功能
【小结】
该研究将不对称亲水性应用于印刷的rGO微晶格来制备DrGOM ECP。结果表明,生物相容性的DrGOM有利于CMs的黏附和生长。此外,DrGOM还可以上调CMs中心脏特异蛋白的表达,增强CM的沟通,促进CMs的同步收缩,促进体内和体外的血管形成。作为致动器和顺应性补片,纯DrGOM和CM负载的DrGOM均能显著改善心肌梗死大鼠的心功能,缩小心肌梗死面积。
原文链接:https://onlinelibrary.wiley.com/doi/10.1002/adfm.202300866
本文来自材料科学前沿,本文观点不代表石墨烯网立场,转载请联系原作者。
